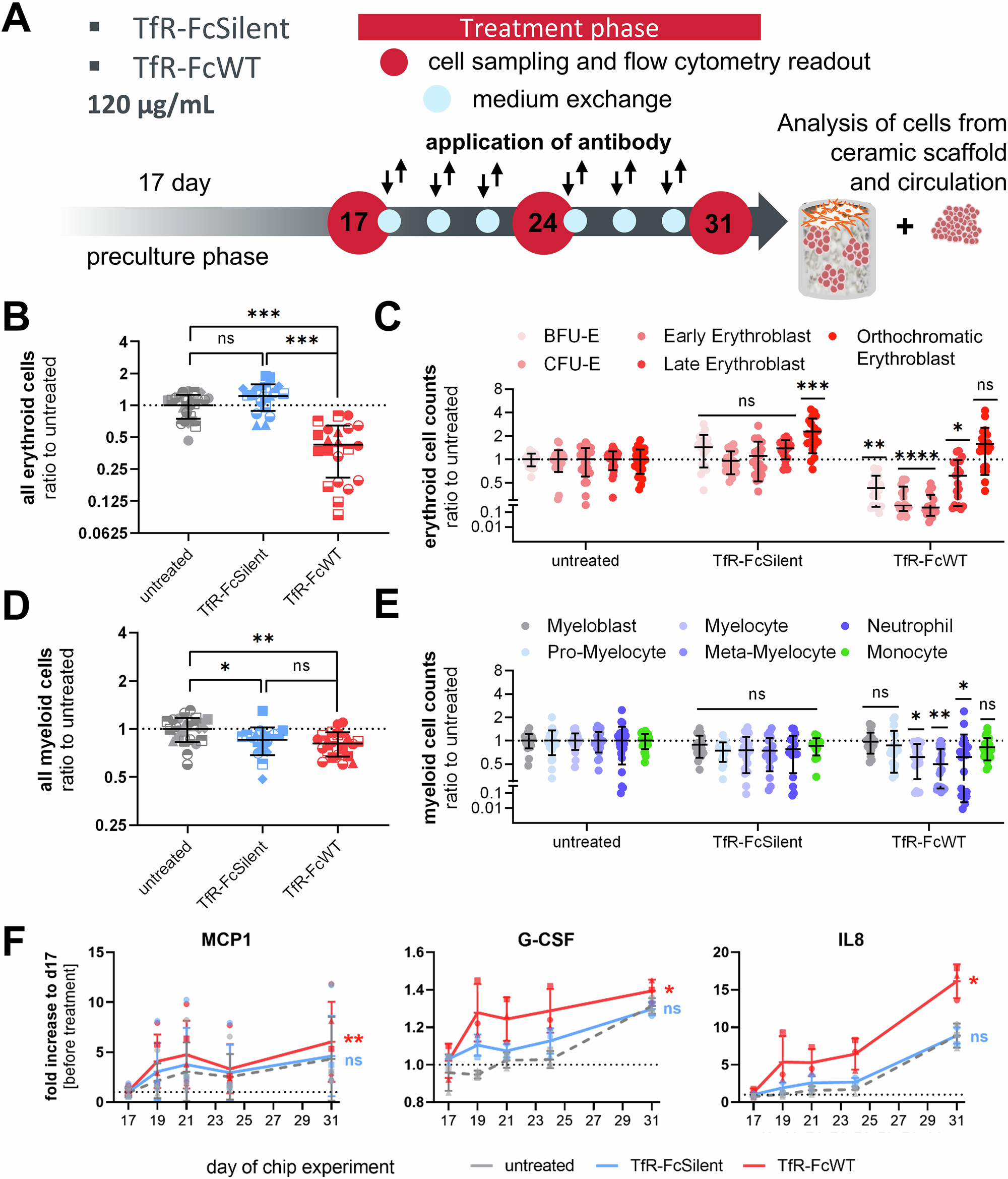
Fig. 5: Significant reduction of erythroid lineage output upon treatment with a FcWT anti-Transferrin receptor antibody.

A Time schedule of 14-day treatment with the TfR-FcWT and TfR-FcSilent at a concentration of 120 µg/mL in the Chip2 system with weekly sampling points for flow cytometry analysis and media exchanges every 2–3 days. B–E Relative counts and mean +/− s.e.m. of B: erythroid cells, C: erythroid subpopulations, D: myeloid cells, and E: myeloid subpopulations from multiple CD34+ donors after 14 days of treatment with a wildtype transferrin-binder antibody (TfR-FcWT) and a Fc-silenced transferrin-binder isotype control antibody (TfR-FcSilent). TfR-FcSilent (N = 7 donors, n = 2–3 chips) and TfR-FcWT (N = 6 donors, n = 3 chips) are normalized to the untreated control (N = 8 donors, n = 3 chips) of the same donor in the same experiment. Statistical comparison of means was performed on log transformed cell count data with a repeated measures mixed effects model REML (N = 8 donors, DFn=2, DFd = 12, F(ery) = 19.79, F(BFU-E) = 17.21, F(CFU-E) = 49.44,F(EE) = 38.12, F(LE) = 11.69, F(R) = 11.56, F(myelo) = 7.686, F(MB) = 1.194, F(PMC) = 3.747, F(MC) = 5.270, F(MM) = 10.28, F(Neu) = 4.822, F(Mono) = 2.484)) and Tukey’s multiple comparisons test (B, D) or Dunnett’s multiple comparisons test (C, E) F Relative concentrations as mean +/− SD of the inflammatory factors MCP-1, G-CSF and IL-8 in the cell culture medium at day 19, 21, 24 and 31. Concentrations of three technical replicates (chip circuits) were averaged and normalized to the concentration at day 17 before treatment. For comparison of cytokine concentration between groups, area under curve values of raw concentration data was analyzed and compared with a repeated measures one-way ANOVA and Dunnett’s multiple comparisons test (MCP1: N = 5, DFn = 2, DFd = 8, F = 8.375; G-CSF/IL-8: N = 3, DFn = 2, DFd = 4, F(G-CSF) = 10.81, F(IL-8) = 16.86.) Statistical significance was defined as ****p < 0.0001, ***p < 0.001, **p < 0.01, *p < 0.05, and ns (p > 0.05).