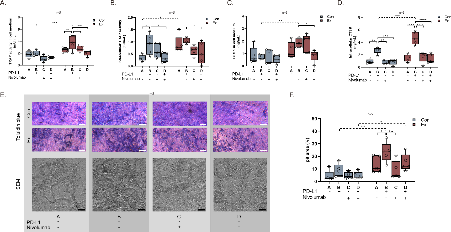
Fig. 6: PD-1/PD-L1 signaling and osteoclast function.
From: The role of PD-1/PD-L1 in overshooting osteoclastogenesis in periprosthetic joint infections

A-D TRAP activity and CTSK concentration in cell medium and intracellularly. E Toluidine blue staining of pit formation assay and SEM imaging of bone slices following in vitro osteoclast culture. Scale bar for pit assay: 500 µm, for SEM: 100 µm. F Quantification of pit formation assay.