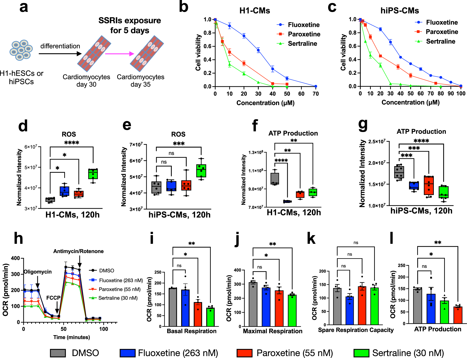
Fig. 1: SSRIs toxicity on differentiated cardiomyocytes.

a The procedure of SSRIs treatment on differentiated cardiomyocytes. The LC50 levels of SSRIs toxicity on differentiated cardiomyocytes of H1-CMs (b) and hiPS-CMs (c). The ROS levels of differentiated H1-CMs (d) and hiPS-CMs (e) after five days of SSRIs exposure. n = 6 biological replicates of each group for (b–e). The ATP production of differentiated H1-CMs (f) and hiPS-CMs (g) after five days of SSRIs exposure. ATP production was assessed using n = 4 and n = 8 biological replicates per group for H1-CMs and hiPS-CMs, respectively. h–l The mitochondrial respiration levels of differentiated H1-CMs after five days of SSRIs exposure. h Graphical representation of the mitochondrial stress test, i basal respiration, j maximal respiration, k spare respiration capacity, l ATP-linked respiration. *indicates p < 0.05, **indicates p < 0.01, ***indicates p < 0.001, ****indicates p < 0.0001, ns indicates no significance. n = 4 biological replicates of each group for (h–l).