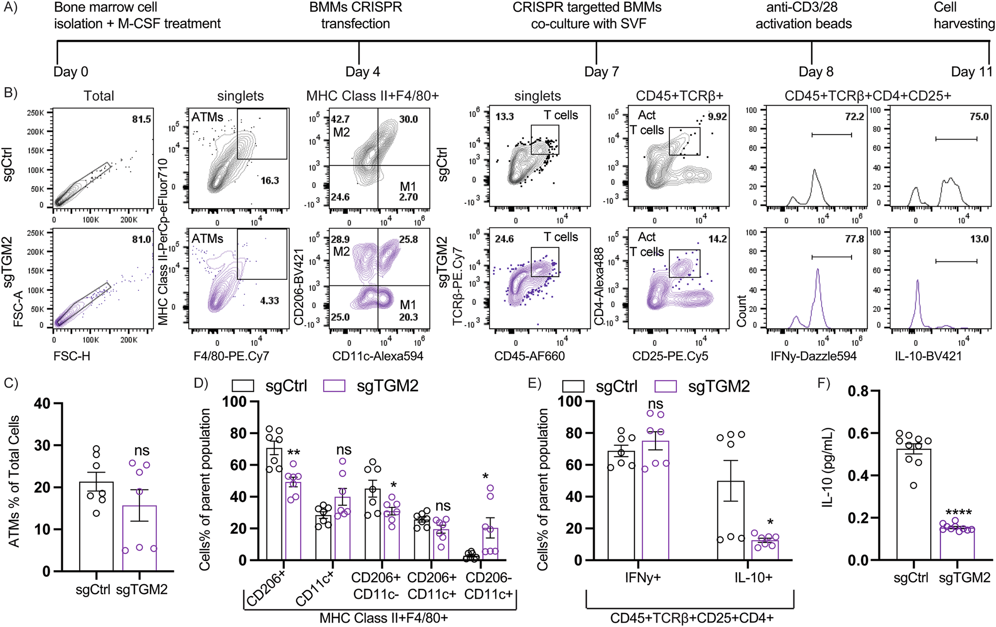
Fig. 3: Macrophage-derived TGM2 effects on adipose tissue leukocyte inflammatory profile.
From: Transglutaminase 2-expressing macrophages modulate adipose tissue inflammation

CD C57BL/6 J mice’s long bones were used for preparation of bone marrow-derived macrophages (BMDM) ex vivo. Next, bone marrow-derived macrophages were transfected with CRISPR sgTGM2 or sgCtrl to silence Tgm2 expression on day 4 of the ex vivo culture timeline and co-cultured with eWAT-derived SVF in the presence of T cell activating anti-CD3/28 magnetic beads. A Study timeline. B Flow cytometric gating strategy and analysis for C–D myeloid cells (MHC Class II + F4/80+ gated) and E T cells (CD45 + TCRb + CD25 + CD4 + gated) in the co-cultured SVF cells (n = 7/group), and F ELISA for IL-10 in supernatant from co-cultured sgTGM2 or sgCtrl BMMs and SVF cells (n = 10/group). For all graphs, data normality status was used to determine statistical analysis. Normal data statistical significance was determined by parametric student’s unpaired t test, while not normally distributed data were analyzed using non-parametric Mann-Whitney test. ns = P > 0.05, *= P < 0.05, ** = P < 0.01, ***P < 0.001.