Fig. 4: Recombinant TGM2 effects in adipose tissue leukocytes inflammatory profile.
From: Transglutaminase 2-expressing macrophages modulate adipose tissue inflammation

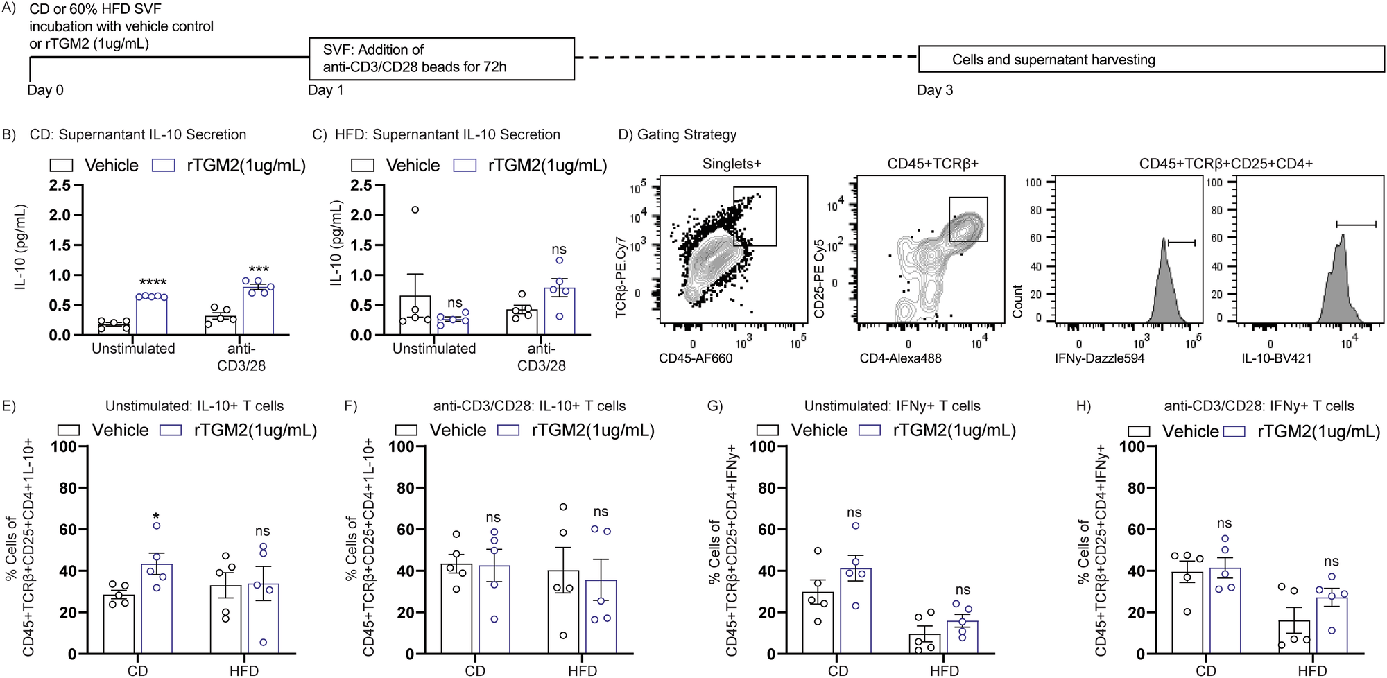
A eWAT SVF cells were harvested from CD C57BL/6 J mice and processed for single cell suspension, followed-up by ACK red blood lysis treatment. Cells were then plated in a 96-U-bottom well plate in the presence of recombinant TGM2 (rTGM2) 1.0 ug/mL, or vehicle control for 24 h. Supernatant was assessed for IL-10 secretion by ELISA in SVF cells collected from B CD or C HFD treated mice (n = 5/group). D Harvested cells were assessed with flow cytometry analysis in unstimulated or anti-CD3/CD28 stimulated conditions for E–F CD45+ TCRb+ CD25+ CD4+ IL-10+ T cell populations, or G–H CD45+ TCRb+ CD25+ CD4+ IFNy+ T cell populations (n = 5/group). Data are shown as bar graphs with SEM of five mice per control or treated group and are representative of two independent experiments. For all graphs, data normality status was used to determine statistical analysis. Normal data statistical significance was determined by parametric student’s unpaired t test, while not normally distributed data were analyzed using non-parametric Mann-Whitney test. ns = P > 0.05, *=P < 0.05, ** =P < 0.01, ***P < 0.001.