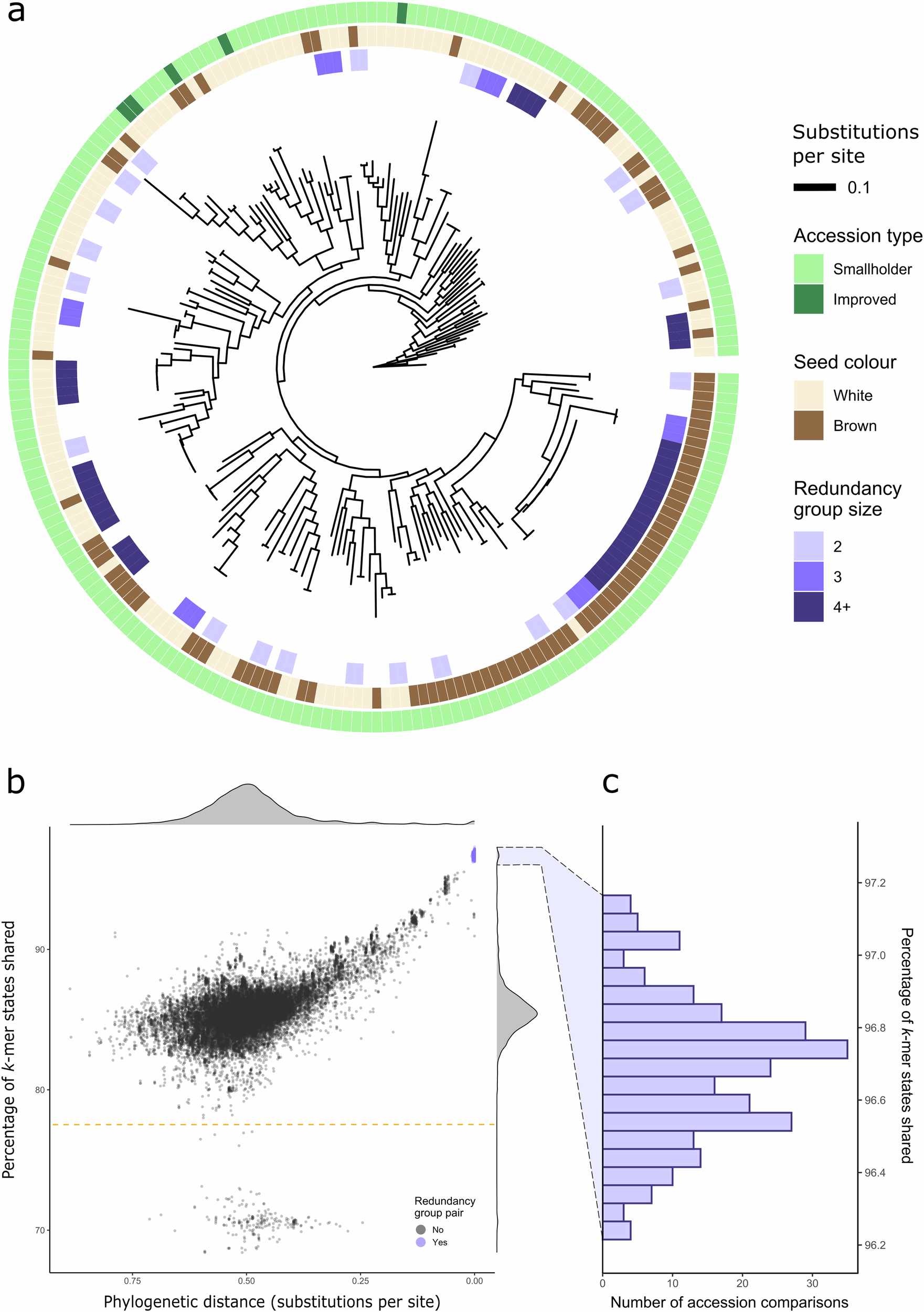
Fig. 3: Phylogenetic analyses identify redundancy in the EIAR core collection.

a Phylogram of 220 tef accessions, arbitrarily rooted against the accession “Ada-T58”. White and brown-grained varieties are well-distributed across the phylogeny. A total of 32 redundancy groups, ranging in size from 2 to 19 accessions, were identified on the basis of small phylogenetic distances between pairs of accessions. b Phylogenetic distance plotted against the percentage of k-mer states shared for all 24,090 pairwise comparisons between accessions. There is a strong correlation between these two relatedness metrics. Accession pairs from within the previously defined redundancy groups (purple) cluster together at uniquely high shared k-mer state rates, depicted in detail in (c). The points with particularly low percentages of shared k-mer states (<78%, dashed line) represent the full set of comparisons of “DZ-01-1167” with other accessions.