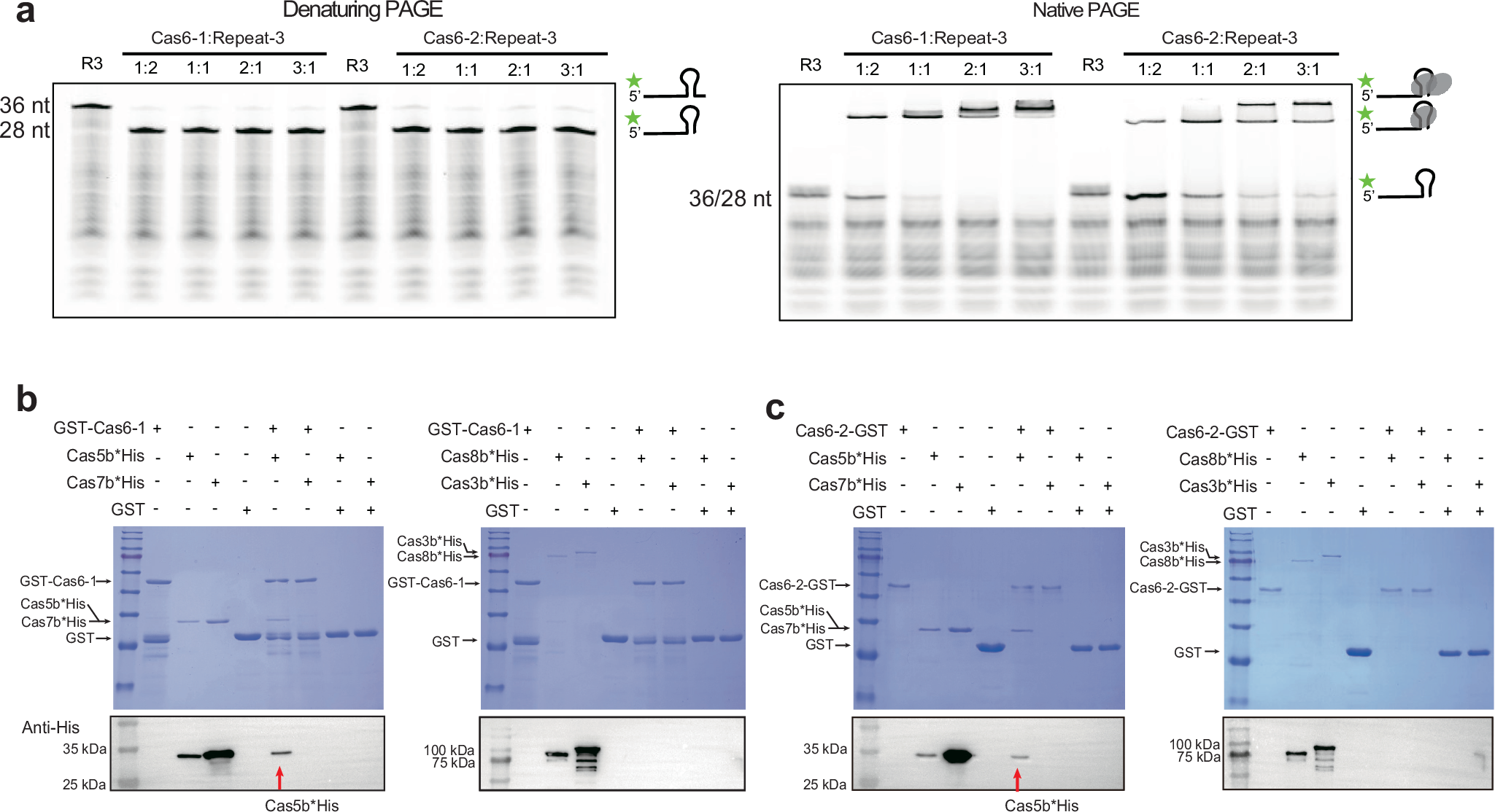
Fig. 4: Cas6-1 and Cas6-2 both can bind their cleavage products after cleaving Repeat-3, and both exhibit protein interactions with Cas5b.

a Cleavage product binding affinities of Cas6-1 and Cas6-2 to 5’-FAM labeled Repeat-3. The left panel shows the cleavage of the 5’ FAM-labeled Repeat-1 by Cas6-1 and Cas6-2 in different ratios within 1 h. The right panel shows the native PAGE gel analysis after the cleavage of the 5’ FAM-labeled Repeat by Cas6-1 and Cas6-2 in different ratios. R3 stands for Repeat-3. b GST pull-down assays of GST-Cas6-1 with various poly-His-tagged Cas proteins of the type I-B system. c GST pull-down assays of Cas6-2-GST with various poly-His-tagged Cas proteins of the type I-B system. Proteins are indicated by black arrows (left side). Lanes 2 to 5 represent the analysis of input samples for different proteins through SDS-PAGE and Western blotting, rather than GST pull-down assays. Lanes 6 to 9 represent the co-elution analysis from the GST pull-down assays. Interactions between the GST tag and different Cas subunits in both experimental groups were also examined to rule out non-specific interactions. Western blot assays were performed to show His-tagged proteins using the anti-His antibody. Red arrows showed the Cas5b*His protein imprinted by Western blot.