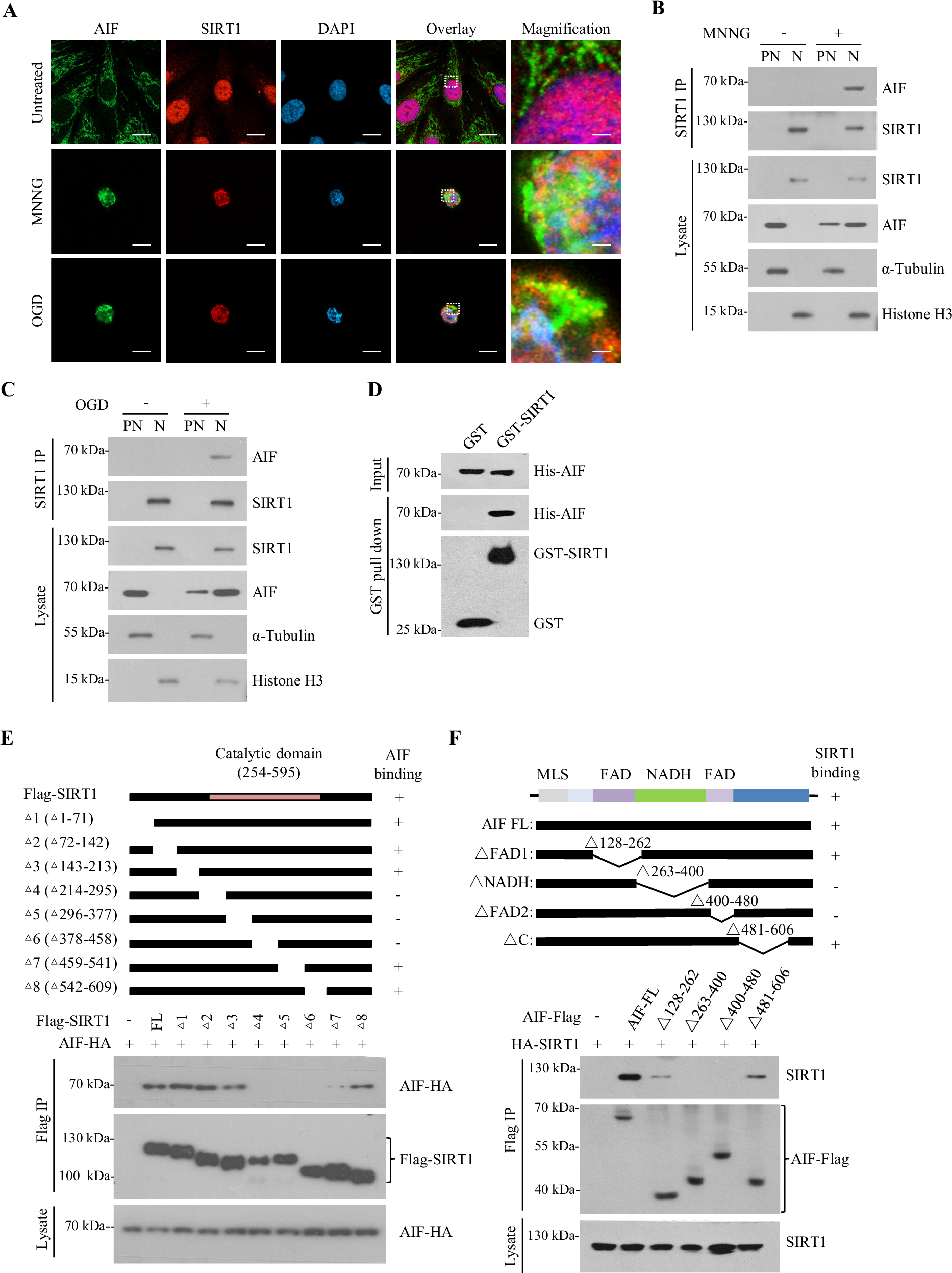
Fig. 2: SIRT1 interacts with AIF in the nucleus.

A SK-N-SH cells treated with MNNG (12 h) or OGD (12 h) were stained for AIF (green) and SIRT1 (red) and viewed using confocal fluorescence microscopy. Nuclei were stained with DAPI (blue). Scale bars indicate 10 µm. Magnification scale bars indicate 1 µm. B, C Binding of AIF and SIRT1 under MNNG or OGD treatment. For MNNG treatment, cells were incubated with a culture medium containing 500 µM MNNG for 20 min, then washed three times with PBS and re-cultured for an additional 12 h in fresh medium without MNNG. For OGD treatment, cells were placed in an I-CONIC hypoxic chamber (95% N2; 5% CO2) with a culture medium lacking glucose for 12 h. The post-nuclear (PN) and nuclear fractions (N) of SK-N-SH cells after MNNG or OGD treatment were prepared, followed by immunoprecipitation of SIRT1 and immunodetection of SIRT1 and AIF as indicated. α-tubulin (the post-nuclear marker) and histone H3 (the nuclear marker) were used to control the quality of fractionation. D SIRT1 physically binds to AIF. Bacterially purified GST or GST-SIRT1 was incubated with His-AIF isolated from E. coli, and the GST pull-down assays were performed, followed by anti-GST and anti-His western blotting analysis. E SIRT1 deacetylase catalytic domain interacts with AIF. The schematic diagrams of SIRT1 full-length (FL) and its deletion mutants are shown in the upper panel. The indicated SIRT1 full-length plasmid and its deletion mutant plasmids were co-transfected with AIF-HA in 293 T cells, followed by anti-Flag immunoprecipitation and subsequent anti-HA western blotting analysis (lower panel). F The NADH and FAD domain of AIF binds to SIRT1. The schematic diagrams of AIF full-length and its deletion mutants are shown in the upper panel. The indicated vector and AIF plasmids were co-transfected with HA-SIRT1 in 293 T cells, and anti-Flag immunoprecipitation was performed followed by anti-HA western blotting (lower panel). The input of HA-SIRT1 is shown in the bottom panel.