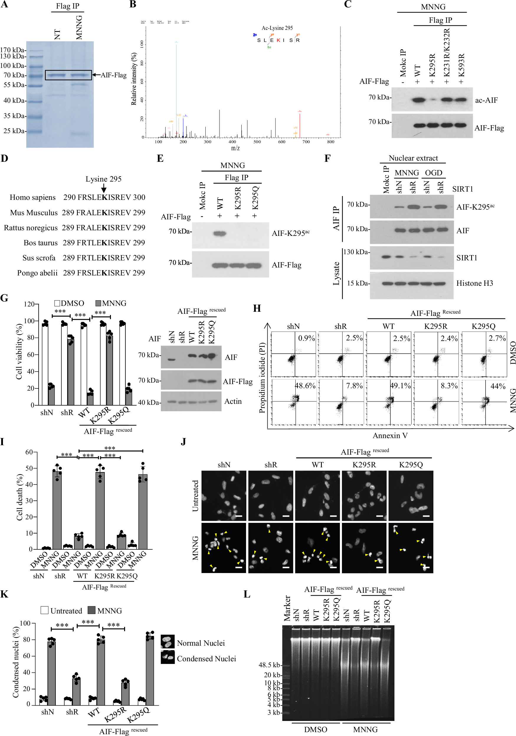
Fig. 4: AIF-K295 acetylation is required for chromatinolysis and programmed necrosis.

A Representative SDS-PAGE and Coomassie blue staining of Flag-immunoprecipitants (Flag IP) obtained from AIF-Flag overexpressing 293 T cells untreated (NT) or treated with MNNG for 20 min and then replaced with fresh medium for 12 h. The purified AIF-Flag (indicated by the square) samples were cut from the SDS-PAGE gel and submitted for mass spectrometry analysis. B AIF acetylation was analyzed by mass spectrometry, and the acetylation of AIF lysine 295 was detected in the MNNG-treated sample. C 293 T cells transfected with the indicated AIF-Flag or its mutant plasmids were lysed and immunoprecipitated using FLAG-M2 beads, followed by western blotting with an anti-acetylated lysine antibody. Total AIF was detected using an anti-AIF antibody. D Sequence alignment of the region containing the acetylation site in AIF from different species. The schematic diagram shows that lysine 295 of AIF is highly conserved across multiple species. E 293 T cells transfected with the indicated wild-type AIF-Flag or AIF-K295R, AIF-K295Q as indicated. 24 h after transfection, cells were treated with MNNG for 20 min and then replaced with fresh medium for another 12 h. Then, the cell lysates were immunoprecipitated using FLAG-M2 beads and blotted with an anti-AIF-K295ac antibody. F Control shRNA (shN) or SIRT1-specific shRNA stable-expressing (shR) SK-N-SH cells were treated with MNNG or OGD. For MNNG treatment, cells were treated with 500 µM MNNG for 20 min, then cells were maintained in fresh medium for another 12 h. For OGD treatment, cells were placed in an I-CONIC hypoxic chamber (95% N2; 5% CO2) with a culture medium lacking glucose for 12 h. Subsequently, cells were lysed, and the nuclear fractions were immunoprecipitated using an anti-AIF antibody, followed by AIF-K295ac blotting. G Control shRNA (shN) or AIF-specific shRNA stable-expressing (shR), AIF-specific shRNA stable-expressing (shR) rescued with AIF-Flag (WT, K295R, or K295Q) SK-H-SH cells, were treated with DMSO or 500 µM MNNG for 20 min, then, cells were maintained in fresh medium for another 2 days. A CCK-8 assay was performed to measure cell survival rate. The data represent the means of five independent experiments (n = 5) ± SD and are shown in each column. ***p < 0.01 (left panel). The AIF expression was examined by western blot using anti-AIF and anti-Flag antibodies, actin was used as a loading control (right panel). H, I Control shRNA (shN) or AIF-specific shRNA stable-expressing (shR), AIF-specific shRNA stable-expressing (shR) rescued with Flag-AIF (WT, K295R, or K295Q) SK-N-SH cells were treated with DMSO or 500 µM MNNG for 20 min, then cells were maintained in fresh medium. 4 h after MNNG treatment, cells were labeled with Annexin V-FITC and PI and analyzed by flow cytometry. Representative cytofluorometric plots are shown (H), and the frequency of Annexin V and PI positive labeling was recorded and expressed as a plot (I). The data represent the means of five independent experiments (n = 5) ± SD and are shown in each column. ***p < 0.01. J, K Control shRNA (shN) or AIF-specific shRNA stable-expressing (shR), and AIF knockdown (shR) rescued with AIF-Flag (WT, K295R, K295Q) SK-N-SH cells were untreated or exposed to 500 µM MNNG for 20 min. Subsequently, the cells were incubated in fresh medium for an additional 12 h. Following this, the cells were stained with DAPI and examined using fluorescence microscopy, with a scale bar indicating 10 µm. Condensed nuclei were identified with yellow arrows (J). Statistical analysis of the condensed nuclei was conducted as described (K). The data represent the means of five independent experiments (n = 5) ± standard deviation (SD) and are presented in each column. Statistical significance was determined at ***p < 0.01. L Control shRNA (shN), AIF-specific shRNA stable-expressing (shR), and AIF-specific shRNA stable-expressing (shR) rescued with AIF-Flag (WT, K295R, K295Q) SK-N-SH cells treated with DMSO or 500 µM MNNG for 20 min. The cells were then maintained in fresh medium for another 8 h and subjected to nuclear DNA extraction and pulsed-gel electrophoresis to visualize DNA fragments (~50 kb).