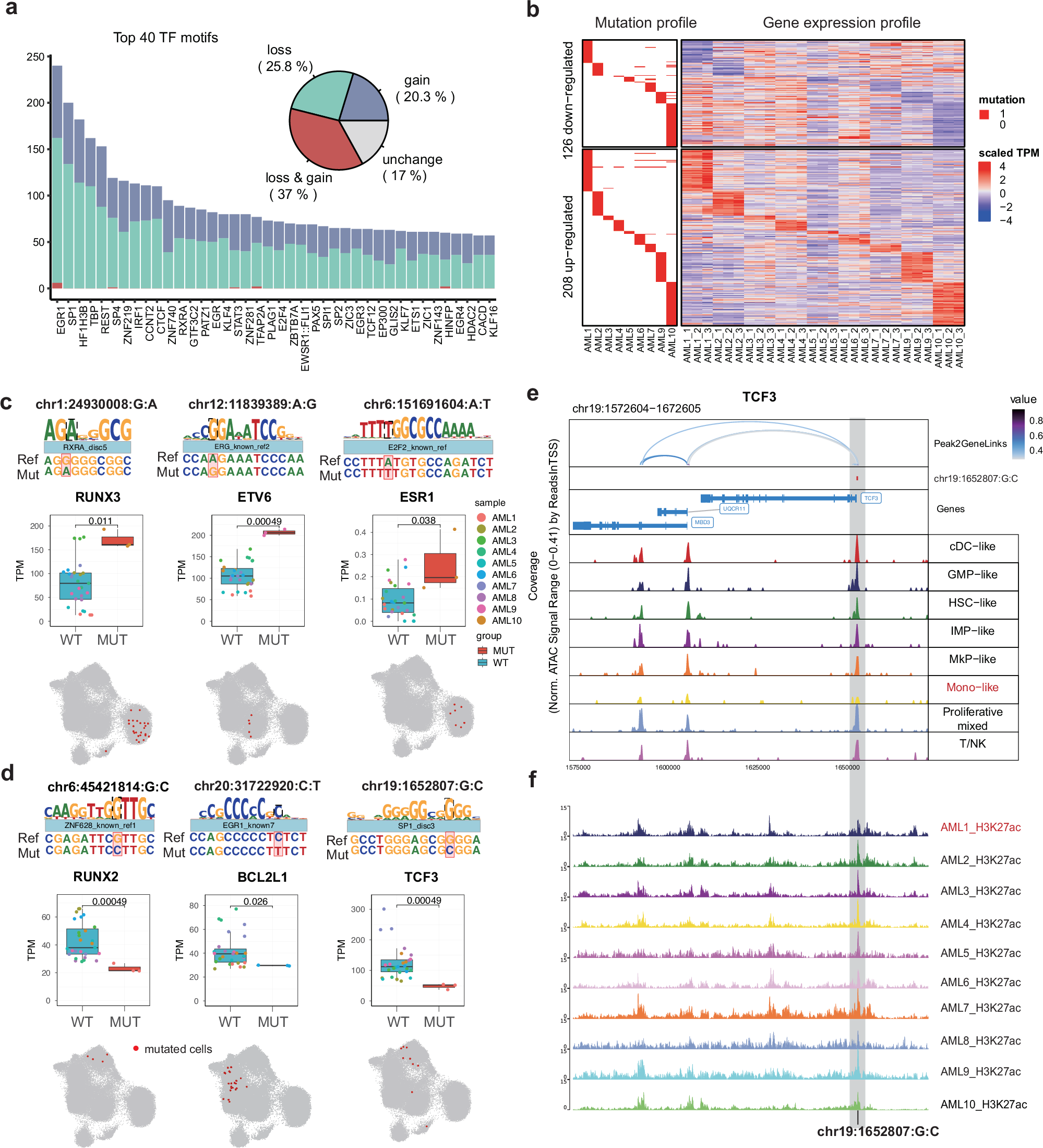
Fig. 6: Candidate functional non-coding mutations in AML.

a The top 40 transcription factors ranked based on the number of mutations that could potentially affect their binding motifs. Pie chart showing the proportion of mutations affecting transcription factor binding (gain or loss). b The left heatmap displays the mutation profiles across patients, while the right heatmap shows the gene expression of the linked target genes for each mutation across samples by bulk RNA-seq (mutated patients vs wild-type, with three replicates per patient). c, d Genomic visualization of six mutations. In each example, the second row represents the reference sequence, the bottom row represents the mutated sequence (with the alt-allele base), and the top row represents the gain (c) or loss (d) motif by the mutation (top panel). The mutated position is highlighted by the red box. The boxplot shows target gene expression between mutated and wild-type samples (middle panel). The UMAP plots show the distribution of raw mutated cells (bottom panel). e The genomic track around the TCF3 locus. The position of the mutation is shown on the scATAC-seq tracks with the mutated cluster labeled in red. The CRE with mutation is highlighted in a gray background, and significant peak-to-gene linkages are indicated by loops. f The genomic track of H3K27ac CUT&Tag signal around the TCF3 with the mutated sample labeled in red.