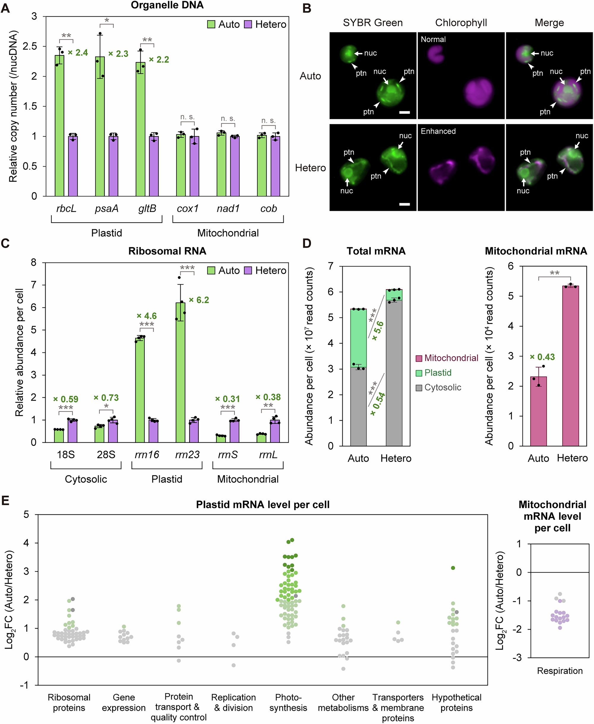
Fig. 4: Composition of DNA, rRNA, and mRNA contents in G. partita cells between the photoautotrophic and heterotrophic states.

All results are from the photoautotrophic (in the light without glucose) and heterotrophic (in the light with glucose) cultures of wild-type diploid N2. A qPCR analysis of plastid and mitochondrial DNA abundance, using primers specific to a nuclear locus (EF1α) as an internal control, three plastid loci (rbcL, psaA, and gltB), and three mitochondrial loci (cox1, nad1, and cob). The amount in the heterotrophic state was defined as 1.0. B Plastid DNA in the photoautotrophic and heterotrophic states observed by fluorescence microscopy. Fluorescence of plastid nucleoids (ptn) as well as nuclei (nuc) stained with SYBR Green I, chlorophyll fluorescence, and merged images of the same cells are shown. Note that the image of chlorophyll fluorescence in the heterotrophic cells was taken under stronger excitation (enhanced) than that of the photoautotrophic cells (normal). C qPCR analysis determining the relative abundance of cytosolic, plastid, and mitochondrial rRNA. Components of both large (28S, rrn23, and rrnL) and small (18S, rrn16, and rrnS) subunits are quantified. The amount in the heterotrophic state was defined as 1.0. D Total mRNA abundance of nuclear, plastid, and mitochondrial genome-encoded genes deduced by RNA-seq analysis. The sums of read counts normalized to be per cell are shown. E mRNA abundance ratio of plastid and mitochondrial genome-encoded genes between the photoautotrophic and heterotrophic cells deduced by RNA-seq analysis, shown by swarm plots. Plastid genome-encoded protein-coding genes are categorized by function, while all mitochondrial genome-encoded protein-coding genes are involved in respiration. Each dot represents a single gene, and genes with significant differences (FDR < 0.01 and |log2 fold change| > 1) are indicated by green or purple. See Supplementary Fig. 5 for the expression ratio of each gene. Means ± SD of results from three independent cultures are shown in (A, C, D), with dots representing individual data points. Asterisks in the graphs indicate statistically significant differences based on Student’s t-test (*P < 0.05; **P < 0.01; ***P < 0.001).