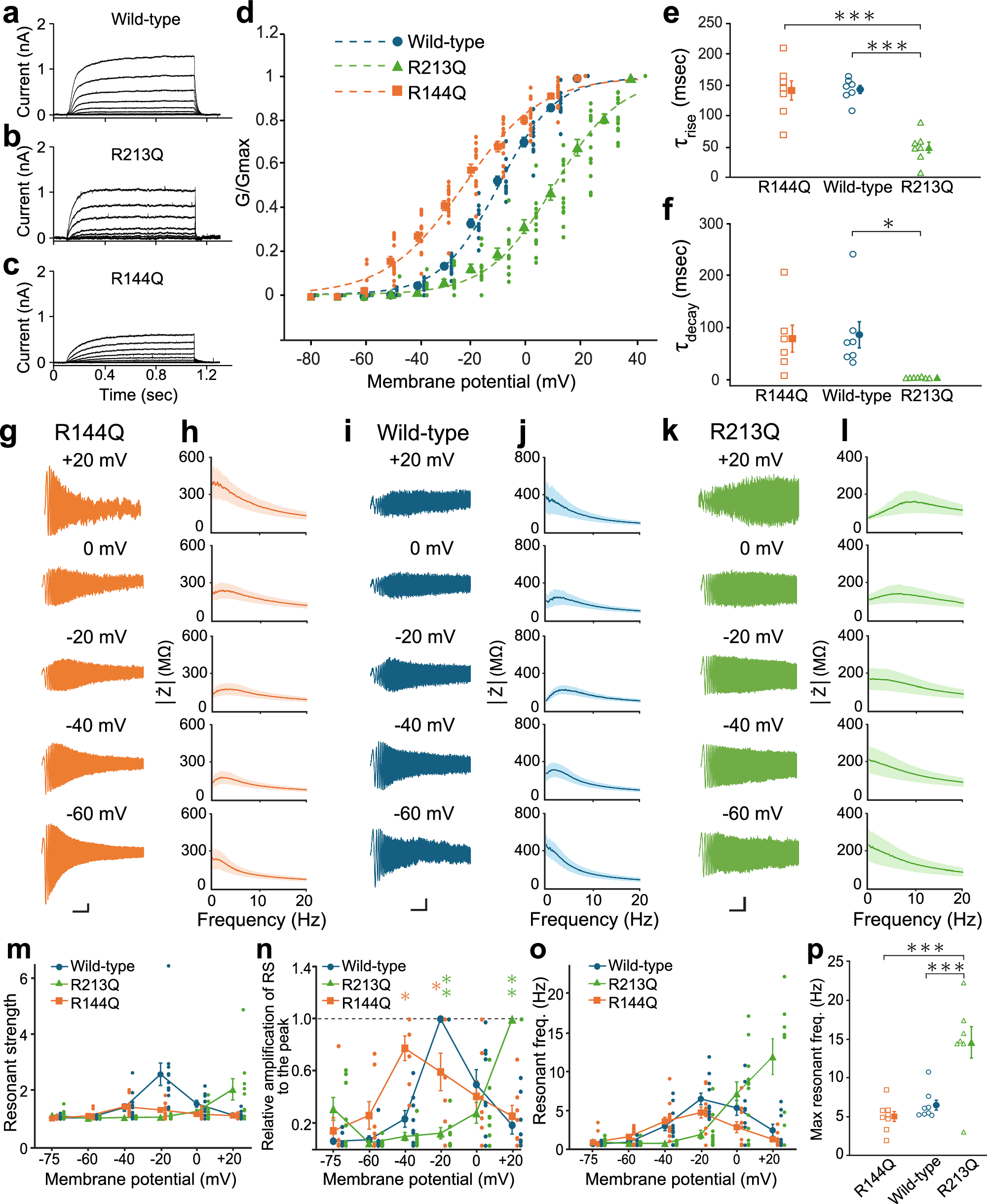
Fig. 7: Resonance-like frequency responses for KCNQ2 loss-of-function (LOF) and gain-of-function (GOF) mutants.
From: Kcnq (Kv7) channels exhibit frequency-dependent responses via partial inductor-like gating dynamics

a–c Representative currents evoked in HEK293T cells expressing wild-type (top), R213Q LOF mutant (middle), or R144Q GOF mutant (bottom) KCNQ2 with wild-type KCNQ3 in response to the depolarizing voltage protocol (+10 mV steps from –80 mV to +20 mV in wild-type and R144Q, and those from –80 mV to +40 mV in R213Q). d The relative conductance-voltage plots of cells expressing wild-type (n = 12, blue circles), R144Q (n = 14, orange squares), or R213Q (n = 13, green triangles) KCNQ2 with KCNQ3. Small dots represent individual data, and symbols with bars represent the mean ± SEM. The superimposed dashed sigmoid curves are theoretical fits obtained using the Boltzmann equation (Supplementary Table 2). e, f Rise (e) and decay (f) time constants estimated by single exponential fitting of currents in R144Q (e, n = 7; f, n = 6, orange squares), wild-type (n = 7, blue circles), and R213Q (n = 7, green triangles) KCNQ2-expressing cells. For this analysis, currents were recorded in the high external and low internal K+ condition (see Methods). Empty symbols represent individual cells, and filled symbols represent average values. ***P < 0.001, *P < 0.05 (one-way ANOVA; post-hoc Holm–Šidák test). g, i, k Representative voltage traces in response to chirp currents at individual membrane potentials in R144Q (g), wild-type (i), or R213Q (k) KCNQ2-expressing cells. h, j, l Averaged Z-F plot of cells expressing R144Q (h, n = 9–15), wild-type (j, n = 8–12), or R213Q (l, n = 9–13) KCNQ2 with KCNQ3. Shaded areas indicate the mean ± SEM. m Membrane potential dependence of the resonant strength in cells expressing wild-type (n = 8–12, blue circles), R144Q (n = 9–15, orange squares), and R213Q (n = 9–13, green triangles) KCNQ2 with KCNQ3. n The resonant strength normalized by the largest one in R144Q (n = 7, orange squares), wild-type (n = 8, blue circles), and R213Q (n = 7, green triangles) KCNQ2-expressing cells. Values are calculated in individual cells as follows: (resonant strength at individual membrane potentials – 1) / (the largest resonant strength – 1). Each P-value indicates the comparison with wild-type KCNQ2 current. **P < 0.01, *P < 0.05 (Kruskal-Wallis test; post-hoc Holm–Šidák test). o Membrane potential dependence of the resonant frequency in cells expressing wild-type (n = 8–12, blue circles), R144Q (n = 9–15, orange squares), and R213Q (n = 9–13, green triangles) KCNQ2 with KCNQ3. In m–o, small dots represent individual data, and symbols with bars present the mean ± SEM. p Comparison of maximum resonant frequencies. Orange squares, blue circles, and green triangles represent R144Q (n = 8), wild-type (n = 8), and R213Q (n = 7) KCNQ2 currents, respectively. ***P < 0.001 (one-way ANOVA; post-hoc Holm–Šidák test). Empty symbols represent individual cells, and filled symbols with bars represent the mean ± SEM. Scale bars, 10 mV, 3 s (g). 5 mV, 3 s (i, k).