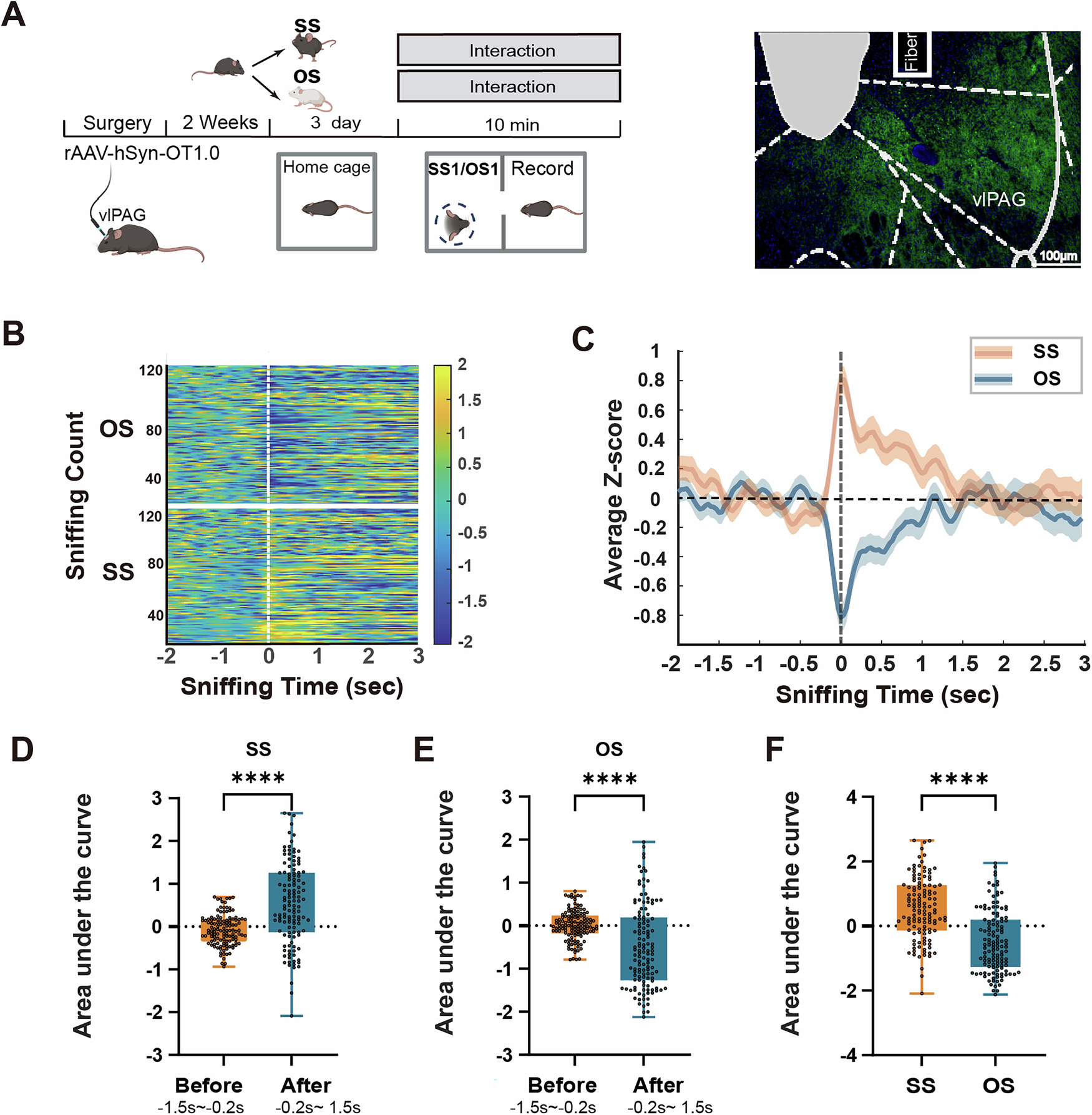
Fig. 5: OXT level dynamics in the vlPAG reflect strain-dependent social memory processing.

A Fiber photometry recording paradigm: Subject mice interacted with stimulus mice for 10 min, with simultaneous recording of social behaviors. Sniffing episodes were behaviorally annotated (left). Magnified view of OXT microinjection site verification in the vlPAG (right; scale bar = 100 μm). B Z-score-normalized calcium signal traces aligned to sniffing onset (−2 to −3 s), visualized as a heatmap. C Average z-scored calcium signal trajectories across all trials. D, E Signal analysis comparing baseline (−1.5 to −0.2 s before-sniffing) and response periods (−0.2 to 1.5 s after-sniffing). Significant differences were observed between same-strain (SS: n = 124 sniffing episodes) and other-strain (OS: n = 127) interactions (n = 7 mice; ****P < 0.0001). F Statistical quantification of response window (−0.2–1.5 s) signal amplitudes for SS and OS groups (****P < 0.0001). Data displayed as mean±S.E.M.