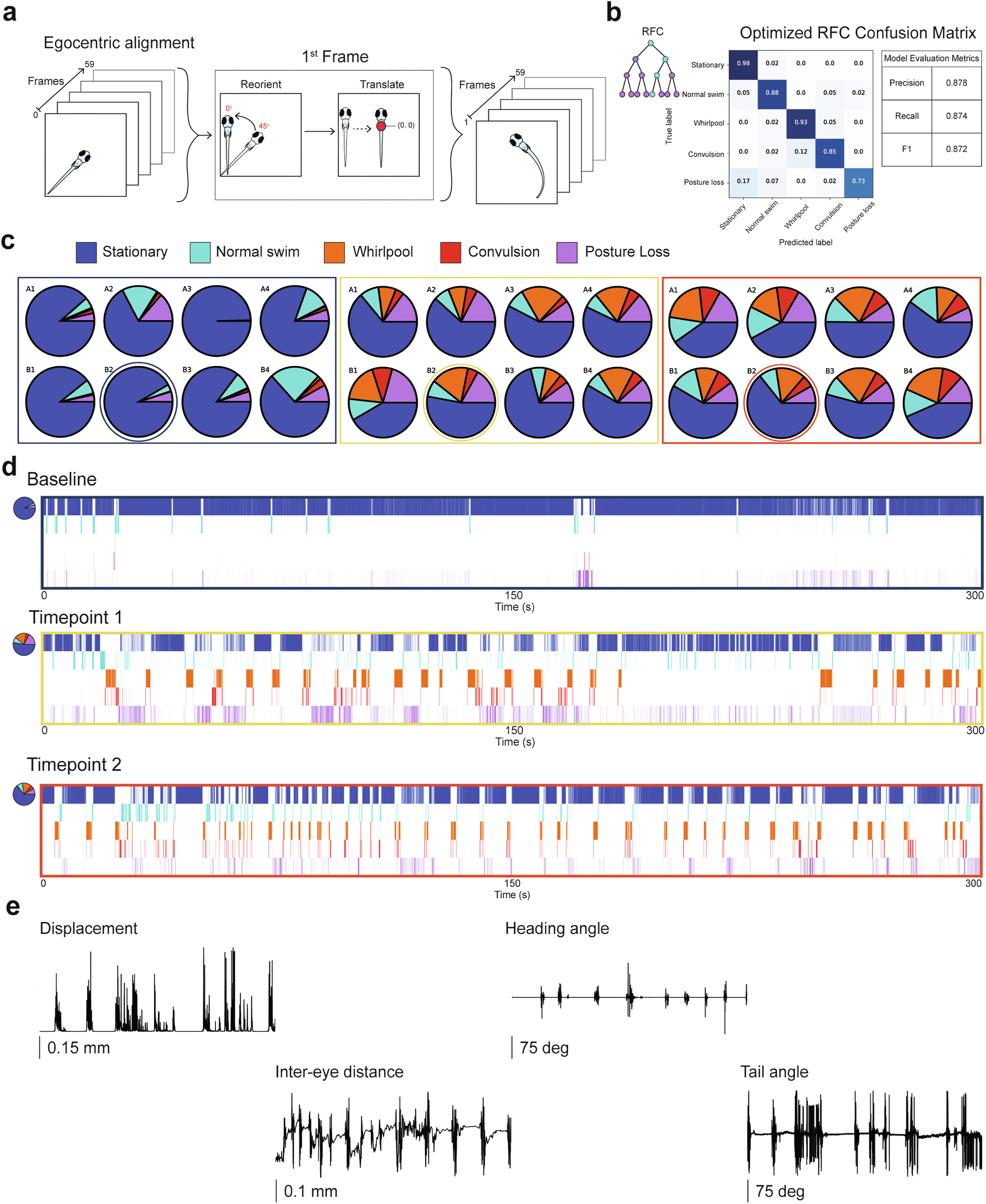
Fig. 8: Automated behavior classification with random forest classifier.
From: Automated detection of complex zebrafish seizure behavior at scale

a Schematic outlining process for egocentric alignment transformations and translations for 60 frame windows. b Random Forest Classifier (RFC) model and confusion matrix showing performance of the optimized model. c Sample pie charts depicting percentage of each behavior performed for 8 individual larvae at each recording epoch. Baseline (navy box), TP1 (yellow box), TP2 (orange box). Represented behaviors include stationary (indigo), normal swim (teal), whirlpool (orange), convulsion (red) and posture loss (purple). d Ethogram plot (top) over the entire duration of each recording epoch for one representative larva from well B2 (circled in panel (e), TP2, scalar measurements plotted that align with ethogram showing how various behaviors appear when represented as larval displacement (mm), inter-eye distance (mm), change in heading angle (deg), or tail angle (deg) over time (bottom).