Fig. 1: PCM1 is involved in spermatogenesis.
From: PCM1 orchestrates centrosomal and flagellar protein transport to promote sperm maturation

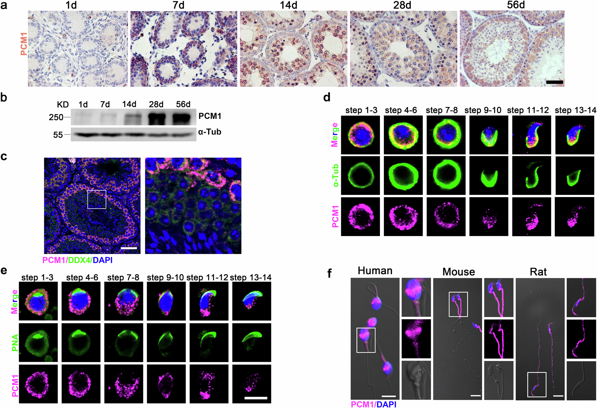
a IHC staining showing the temporal and spatial expression profile of PCM1 in the testes of mice at the key ages of 1, 7, 14, 28 and 56 days after birth. Scale bars: 20 μm. b Western blotting analyses of PCM1 expression in mouse testes. 1-, 7-, 14-, 28-and 56-d-old WT mice were analyzed. c Co-immunostaining of PCM1 (magenta) and DDX4 (green), a germ cell marker, in the testis of 10-week-old WT mice. Scale bars: 10 μm. Dynamic distributions of PCM1 (magenta) and α-tubulin (d, green), and PNA (e, green, labeling acrosome) at different steps during spermatid extension. Individual spermatids were dissected from 10-week-old WT mouse testes. Scale bars: 10 μm. f Immunostaining of PCM1 (magenta) in epidydimal spermatozoa from human, mouse or rat. Scale bars: 5 μm, 10 μm, 10 μm.