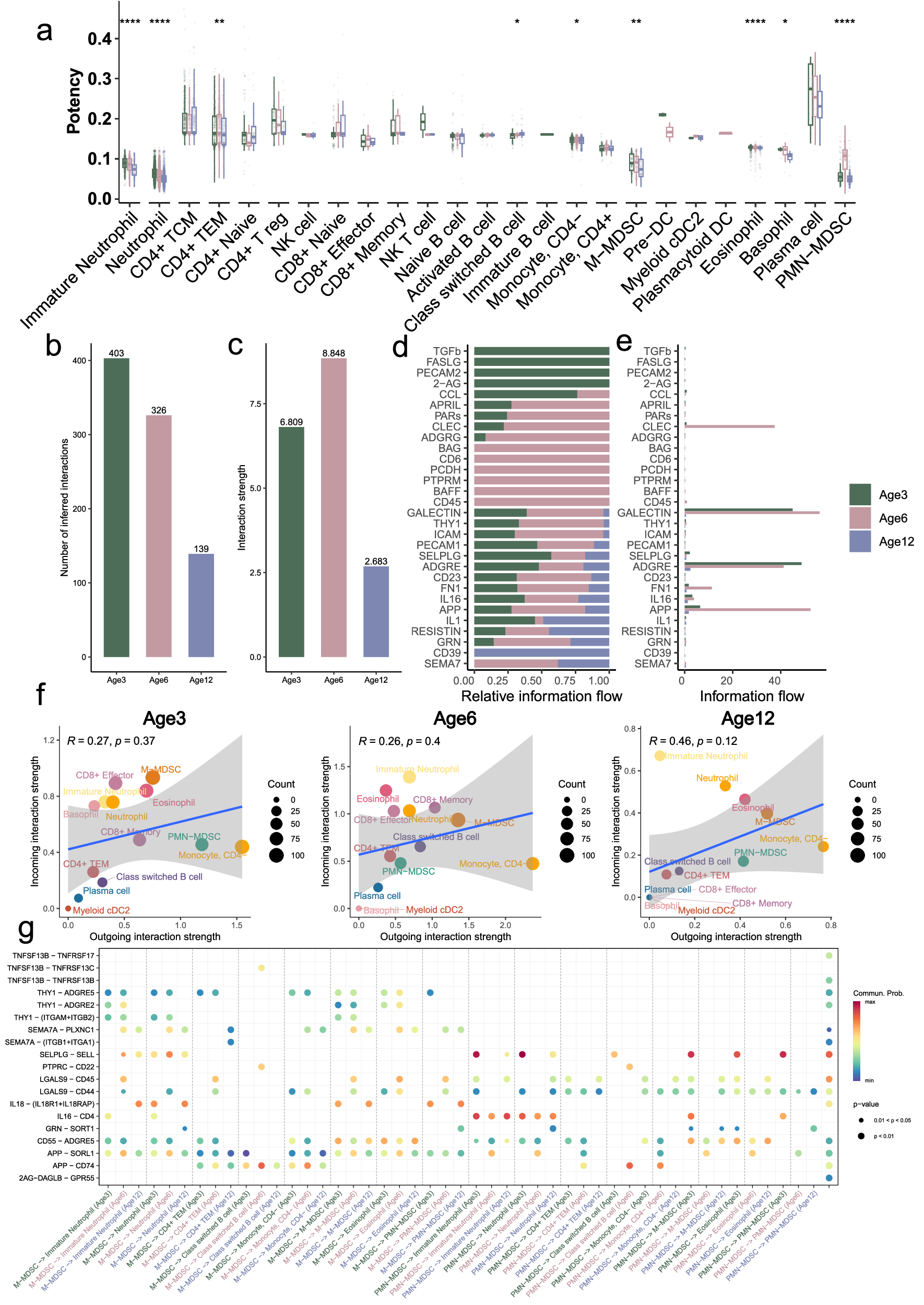
Fig. 3: Alterations in cellular communication during aging.
From: Multi-omics analysis of canine aging markers and evaluation of stem cell intervention

a Predicted cell potency, where different color represent different ages. Asterisks indicate a significant difference across ages tested by Wilcox rank-sum test. The levels of significance are denoted as follows: *p < 0.05, **p < 0.01, ***p < 0.001, ****p < 0.0001. b Number of cellular communications across different ages. c Strength of cellular communication across difference ages. d Relative information flow for different samples. e Information flow for different samples. f Scatter plot showing the income strength and outgoing strength for each cell type in samples of different ages. g Communication probability of regulation of ligand receptor pairs from MDSCs to other immune cells.