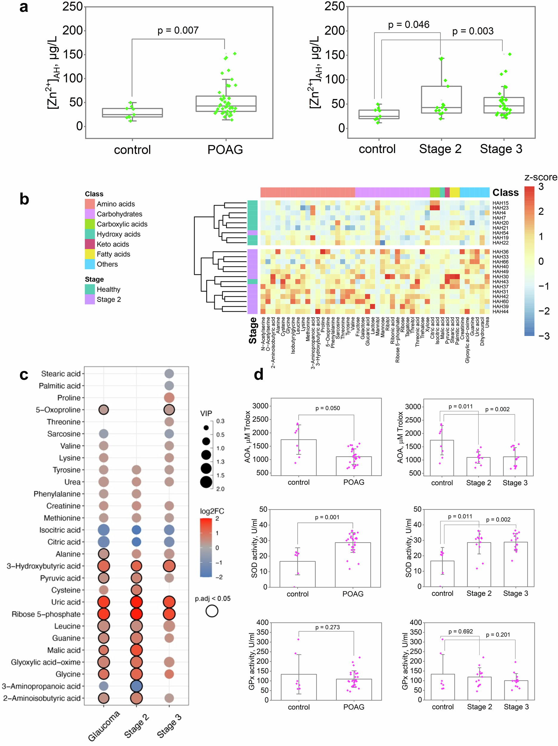
Fig. 1: Glaucoma is characterized by altered zinc homeostasis and oxidative stress in patients.

a Total zinc content in AH of participants (Supplementary Data 1) was analyzed using AAS. Zinc concentration significantly increased from as early as stage 2 of POAG (p < 0.05). b, c Identification of low molecular weight zinc chelators in AH by full-scale metabolomic (GC-MS) analysis. b Heat map illustrating changes in the concentration of AH metabolites in stage 2 POAG. Mean-centered and unit variance scaled concentrations (z-scores) for 46 metabolites with p < 0.05 and/or VIP score > 1 are shown. c Zinc-binding metabolites in AH showing alterations in glaucoma. The dot plot illustrates the binary logarithm of fold change (FC), the significance of the variable in prediction (VIP), and the false discovery rate (FDR)-adjusted p-values (p.adj) for the major zinc chelators relative to the control group. The points with p < 0.05 and/or VIP score > 1 are highlighted. The general trend among the most affinity zinc chelators is an increase in amino acids and a decreased in citrate and isocitrate. d Markers of oxidative stress in AH were evaluated by colorimetric methods. Glaucoma is associated with oxidative stress manifested in AH as a significant decrease in AOA with a compensatory increase in Zn2+-dependent SOD (p < 0.05), but without a significant change in GPx activity. The data in a and d are presented as mean and error bars indicate SEM.