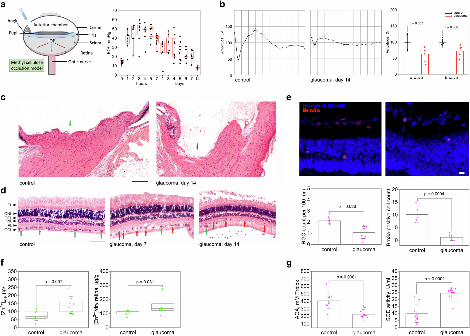
Fig. 2: Glaucoma neuropathy induced by ocular hypertension in an animal model is associated with increased zinc content in AH and retina and oxidative stress.

a Methylcellulose (2%) was injected into the anterior chamber of rabbits, resulting in sustained IOP elevation over 7–14 days (n = 8; p < 0.05 for all time points). b Representative electroretinogram and the mean amplitudes of its a- and b-waves showing a decrease in outer retinal activity on day 14 after methylcellulose injection (n = 6). c Representative micrographs of optic nerve cross-sections, hematoxylin and eosin, magnification 50×. Green and red arrows indicate normal optic disc of the control animal and optic disc excavation on day 14 after methylcellulose injection, respectively. Scale bar represents 200 µm. d Representative micrographs of retinal cross-sections, hematoxylin and eosin, magnification 200×. The designations are as follows: PL, photoreceptor layer, ONL, outer nuclear layer, OPL, outer plexiform layer, INL, inner nuclear layer, IPL, inner plexiform layer, and GCL, ganglion cell layer. Green arrows show viable RGC nuclei, red arrows show pyknotic (apoptotic) RGC nuclei on days 7 and 14 after methylcellulose injection. The scale bar represents 50 µm. e Representative confocal immunofluorescence images of retinal cross-sections obtained before and on day 14 after methylcellulose injection. The specific ganglion cell marker Brn3a161 was stained with polyclonal antibodies and detected using indirect fluorescence (red); call nuclei were visualized by Hoechst 3342 (blue). The bottom panel shows the results of morphometric evaluation of the total number of viable RGCs based on histologic (n = 9) and immunocytochemical (n = 5) analyses. Scale bar represents 10 µm. f Total zinc content in AH (n = 8) and retina (n = 11) of rabbits with ocular hypertension model was determined by AAS. Zinc concentration increased significantly on the 7th day after methylcellulose injection (p < 0.05). g Determination of oxidative stress markers in AH by colorimetric methods revealed a decrease in AOA and an increase in SOD activity on day 7 after methylcellulose administration (n = 10; p < 0.05). All data are presented as mean and error bars indicate SEM.