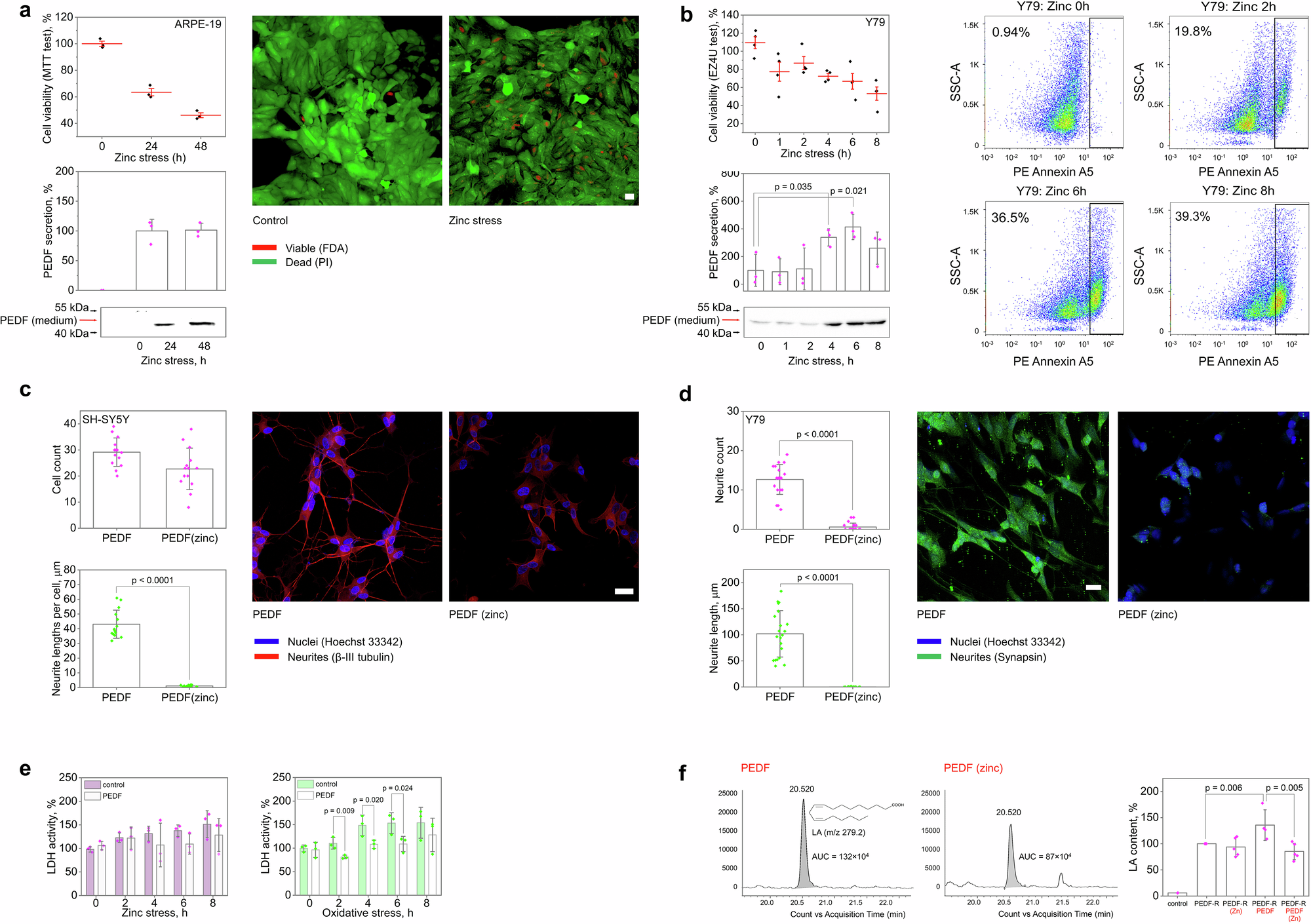
Fig. 5: Zinc stimulates secretion but suppresses neurotrophic activity of PEDF.

Effect of zinc stress on PEDF secretion was studied in ARPE−19 (a) and Y79 (b) cells. a APRE−19 shows a slow response to zinc stress (half-maximum after 24 h), as confirmed by MTT test, as well as fluorescein diacetate/propidium iodide (FDA/PI) viability assay and confocal microscopy (Scale bar represents 25 μm, n = 3). b Zinc treatment decreased viability (half-maximal after 8 h) and induced apoptosis of Y79 cells, as evidenced by EZ4U test and flow cytometric annexin A5 assay (n = 6). In both cases, zinc stress was accompanied by PEDF release (p < 0.05). The amount of PEDF in the absence (Y79) or at 24 h (ARPE−19) of stress was taken as 100%. c-e Effect of zinc on the neurotrophic activity of PEDF was studied on SH-SY5Y cells (c) and Y79 cells (d-e). c Preincubation of PEDF with zinc reduced its axogenic activity in respect to differentiated SH-SY5Y cells without affecting cell count (Scale bar represents 25 μm, n = 14). d Zinc inhibited the ability of PEDF to stimulate neuronal differentiation of Y79 cells (Scale bar represents 10 μm, n = 21). Neurites and nuclei were stained with anti-β-III tubulin (c) or synapsin (d) antibodies and Hoechst 33342, respectively, and visualized by confocal microscopy. e PEDF attenuated Y79 cell death under oxidative stress but not zinc stress, as shown by LDH assay (n = 3). Leaked LDH activity in the absence of stress was taken as 100%. f Phospholipase activity of PEDF-R in ARPE−19 cell membranes was monitored in the presence of apo or zinc-bound PEDF by quantifying fatty acid release from model phospholipid substrate using HPLC-MS/MS. Extracted ion chromatogram illustrating differences in linoleic acid ([M-H]- LA, m/z 279.2) formation in the presence of apo and zinc-bound PEDF. The histogram on the right illustrates the attenuation of PEDF-mediated enhancement of PEDF-R activity in the presence of zinc (p < 0.05). PEDF-R activity without PEDF/zinc was taken as 100%. All data are presented as mean and error bars indicate SEM.