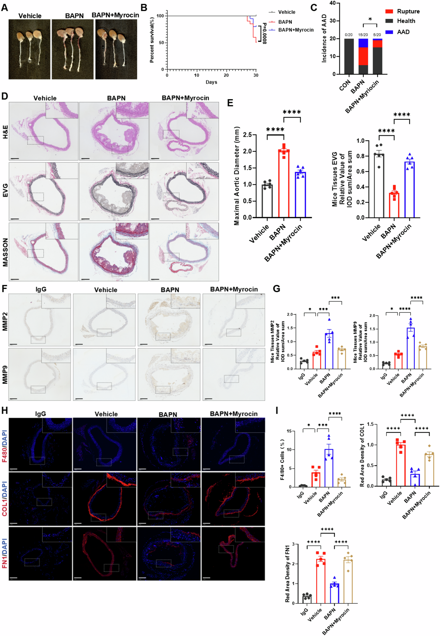
Fig. 5: Inhibiting de novo synthesis of ceramides can reduce the occurrence of AAD.

A–D Three-week-old male mice were administered with 0.25% BAPN for 30 days with or without Myr (0.5 mg/kg/d) and then infused with saline or angiotensin II (1000 ng/kg/min) for 3 days. A Representative diagram of mouse aorta. B Incident of AAD. (n = 20; chi-square test). C Survival curve and number at risk (log-rank test). D HE staining, EVG staining, and Masson staining of the aorta (n = 6 from each group). E Statistical chart of the maximum aortic diameter in mice and analysis of elastic fiber degradation. (n = 6, per group). F, G Immunohistochemical results and analysis of MMP2 and MMP9 in the aorta. (n = 5, per group). H, I Immunofluorescence results show F4/80 (+) cell rate and the expression of COL1 and FN1 and the immunofluorescence quantitative analysis. F4/80 (red) in aortas. COL1 (red) in aortas. FN1 (red) in aortas. Nuclei were counterstained with DAPI (blue). (n = 5 per group). Data in (E, G, I) are shown as the mean ± SEM. Statistical analysis was performed using a one-way anova test with Dunnett’s multiple comparisons posttest. (*p < 0.05, **p < 0.01, ***p < 0.001). Scale bars: 200 μm and 50 μm.