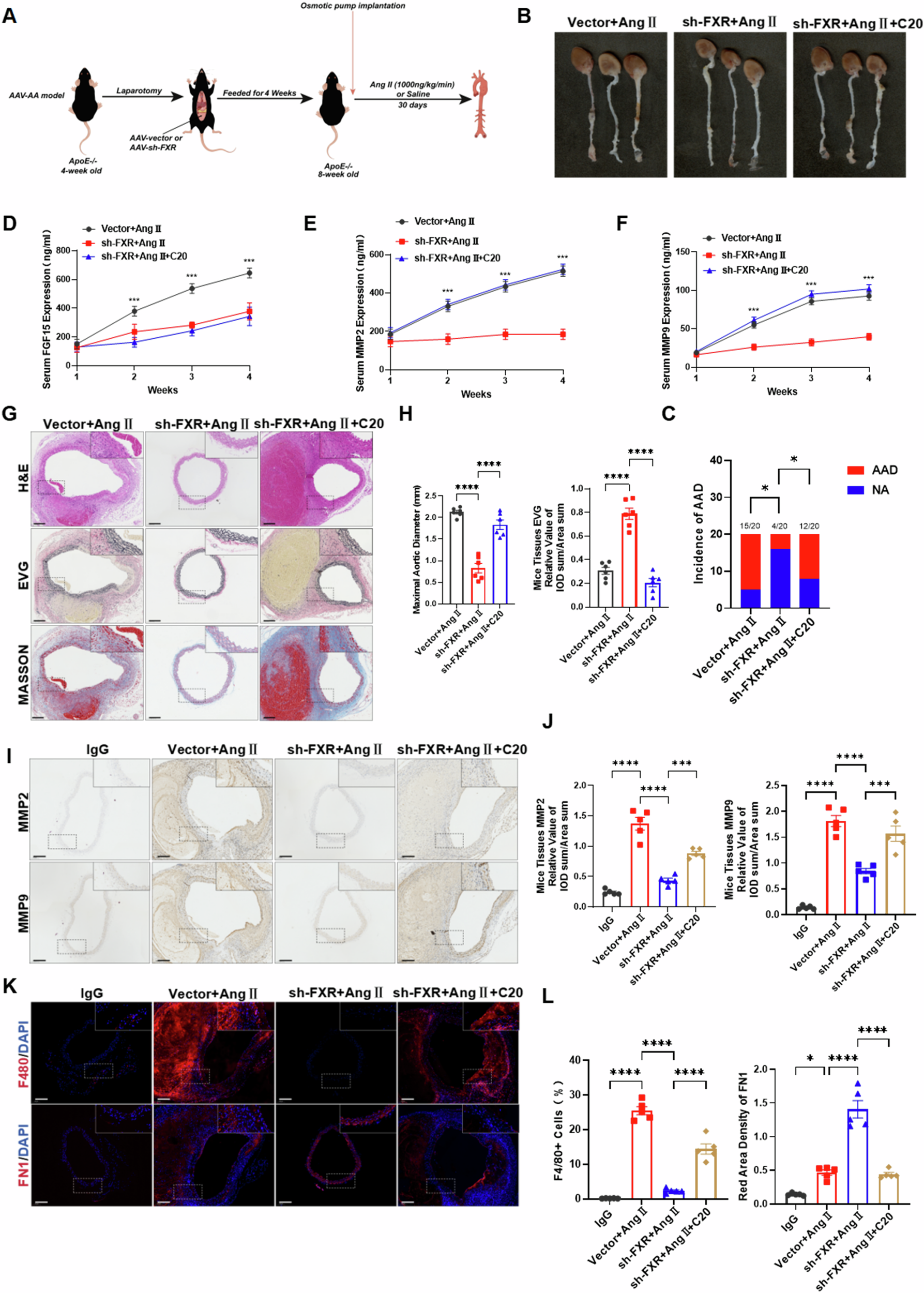
Fig. 6: Specific knockout of intestinal FXR can reduce the occurrence and development of AAD, and supplementing with C20 ceramide can eliminate the protective effect of FXR knockout.

A–C Eight-week-old ApoE−/− male mice were infused with saline or angiotensin II (1000 ng/kg/min) for 30 days with or without C20 ceramide (10 mg/kg/d). AAV-vector-ApoE−/−+ angiotensin II, n = 20; AAV-sh-FXR-ApoE−/−+ angiotensin II, n = 20; AAV-sh-FXR-ApoE−/−+ angiotensin II + C20 ceramide, n = 20. A Diagram of viral intervention in mice and AAD model creation. B AAD incidence rate (n = 20; chi-square test). C Representative diagram of mouse aorta. D–F Serum levels of FGF15, MMP2, and MMP9 were measured by ELISA. (n = 10, per group). G, H Representative images of aortic sections subjected to HE staining, EVG staining, and Masson’s trichrome staining and a quantitative analysis of the maximum aortic diameter and analysis of elastic fiber degradation in mice (n = 6 per group). I, J Immunohistochemical results and analysis of MMP2 and MMP9 in the aorta. (n = 5, per group). K, L F4/80 (+) cell rate and the expression of FN1 in aortic tissue and the quantification of immunofluorescence. F4/80 (red) in aortas.FN1 (red) in aortas. Nuclei were counterstained with DAPI (blue). (n = 5 per group). Data in (D–F, H, J, L) are shown as the mean ± SEM. Statistical analysis was performed using a one-way anova test with Dunnett’s multiple comparisons posttest. (*p < 0.05, **p < 0.01, ***p < 0.001). Scale bars: 200 μm and 50 μm.