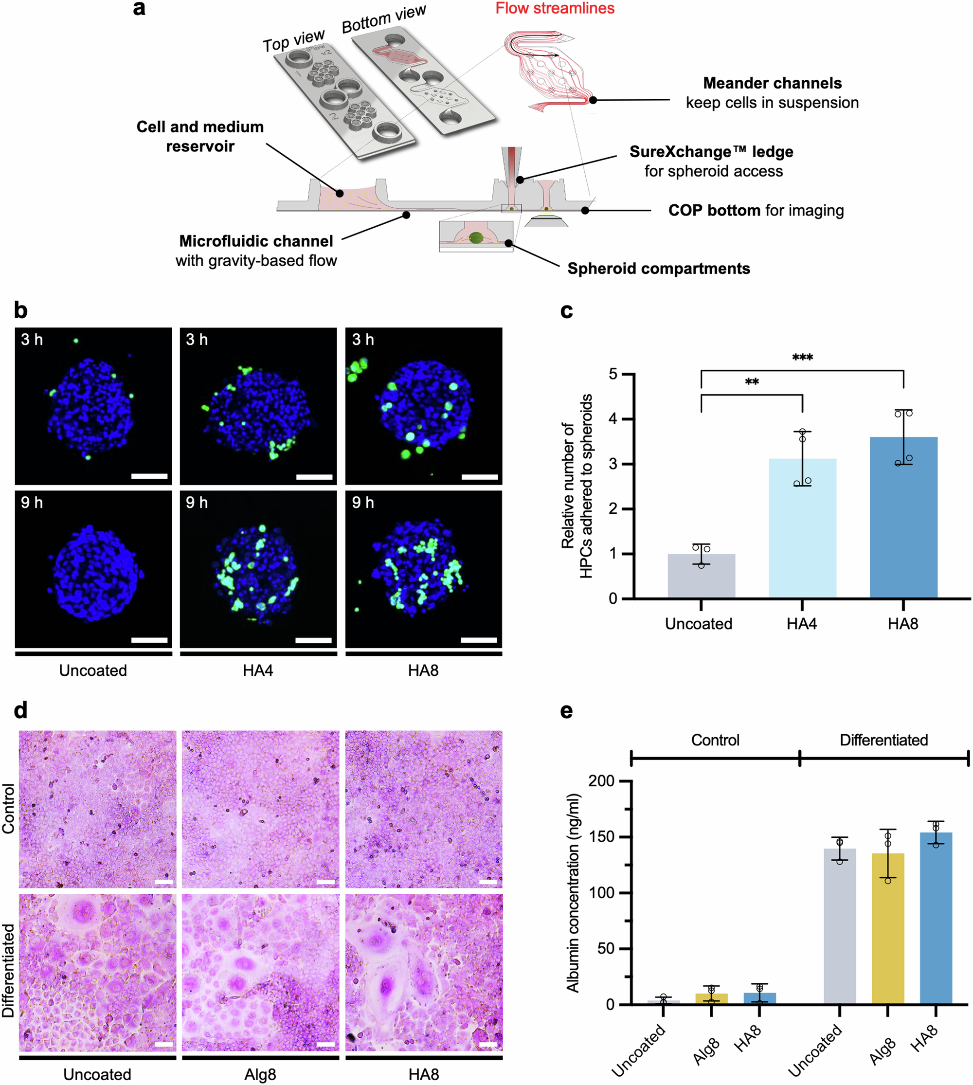
Fig. 4: Engraftment of coated HPCs to liver microtissues under microfluidic flow.

a Schematic representation of InSphero AkuraTM ImmuneFlow chip used for the study of coated HPCs engraftment to hLMTs under gravity-induced flow. b Representative confocal fluorescence images of uncoated and HA-functionalized HPCs (green) engrafted to hLMTs after 3 h and 9 h of incubation under flow. Uncoated and coated HPCs were stained with CellTracker deep-red before injection in the microfluidic channels. Scale bar = 100 μm. c Cumulative flow cytometry quantification of uncoated, HA4, and HA8 coated HPCs engrafted to hLMTs after 9 h of incubation in flow (37 °C, 5% CO2). Data are presented relative to uncoated HPCs (N = 3 ± SD, ***P = < 0.001). d Brightfield images of PAS-stained HPCs after 6 days of incubation in media with (differentiated) or without (control) Wnt3a supplementation. Scale bar = 20 µm. e Murine albumin concentrations in cell culture media after differentiation with Wnt3a (n = 3 ± SD).