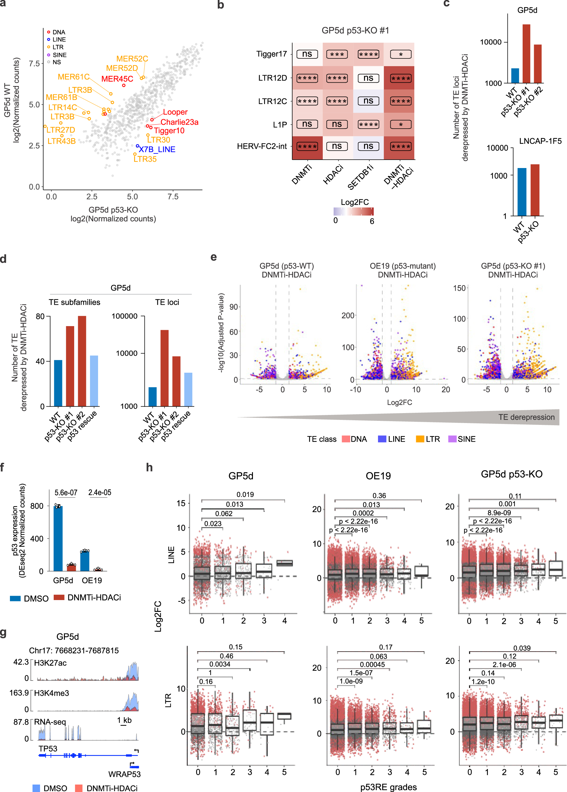
Fig. 3: Loss of p53 is associated with a stronger derepression of TEs by DNMT and HDAC co-inhibition.

a Differentially expressed TE subfamilies between GP5d and p53-KO GP5d cells. Scatter plot shows normalized RNA-seq read counts for TE subfamilies. Differentially expressed TE subfamilies are labeled by TE class. b Distinct TE subfamilies derepressed by CMEi in GP5d p53-KO cells. Expression changes for TE subfamilies (log2FC) were compared between different CME treatments in GP5d p53-KO cells. Significance symbols: **** indicates p < 0.0001, ***p < 0.001, **p < 0.01, *p < 0.05, ns = non-significant |log2FC| < 1.5 or p > 0.05. c Loss of p53 is associated with stronger derepression of TEs by DNMTi-HDACi. Bar plots compare (i) the number of derepressed TE loci by DNMTi-HDACi in WT GP5d and two independent p53-KO clones and (ii) the number of derepressed TEs loci between LNCAP-1F5 p53-WT and p53-KO cells. d Rescue experiments showing that p53 reintroduction is associated with weaker derepression of TEs at the subfamily and locus levels by DNMTi-HDACi. Bar plot comparing the number of derepressed TE subfamilies and TE loci by DNMTi-HDACi in GP5d, GP5d p53-KO clones #1 and #2 and p53-transfected GP5d p53-KO clone #1. e Volcano plots showing the differentially expressed individual TE loci by DNMTi-HDACi in GP5d, OE19, and GP5d p53- KO cells. f Bar plot comparing p53 expression in GP5d and OE19 cells treated with DNMTi-HDACi vs. DMSO control (unpaired two-sided t-test). g Genome browser snapshot of the TP53 gene locus showing the ChIP-seq signals for H3K27ac and H3K4me3 and an RNA-seq signal track for both DMSO control and DNMTi-HDACi-treated GP5d cells. h Comparison of TE expression changes induced by DNMTi-HDACi treatment between TEs harboring p53REs with different strengths. Expressed TEs with p53REs were stratified into five grades from least to most likely p53REs with transactivation potential using p53retriever34. Boxplots show the number of up- and downregulated TE loci upon DNMTi-HDACi for each grade, significantly differentially expressed loci are marked with red (Adjusted p < 0.05, |log2FC| > 1). Comparisons between grades were performed with one-sided Wilcoxon tests. Number of LINEs and LTRs loci for each grade are shown in Supplementary Data 4. Source data are provided as Supplementary Data 11.