Fig. 3: Back migration and coalescence of sister loci is hampered in Δmsc1.
From: Continuous nuclear envelope surveillance is required for DNA double strand break repair

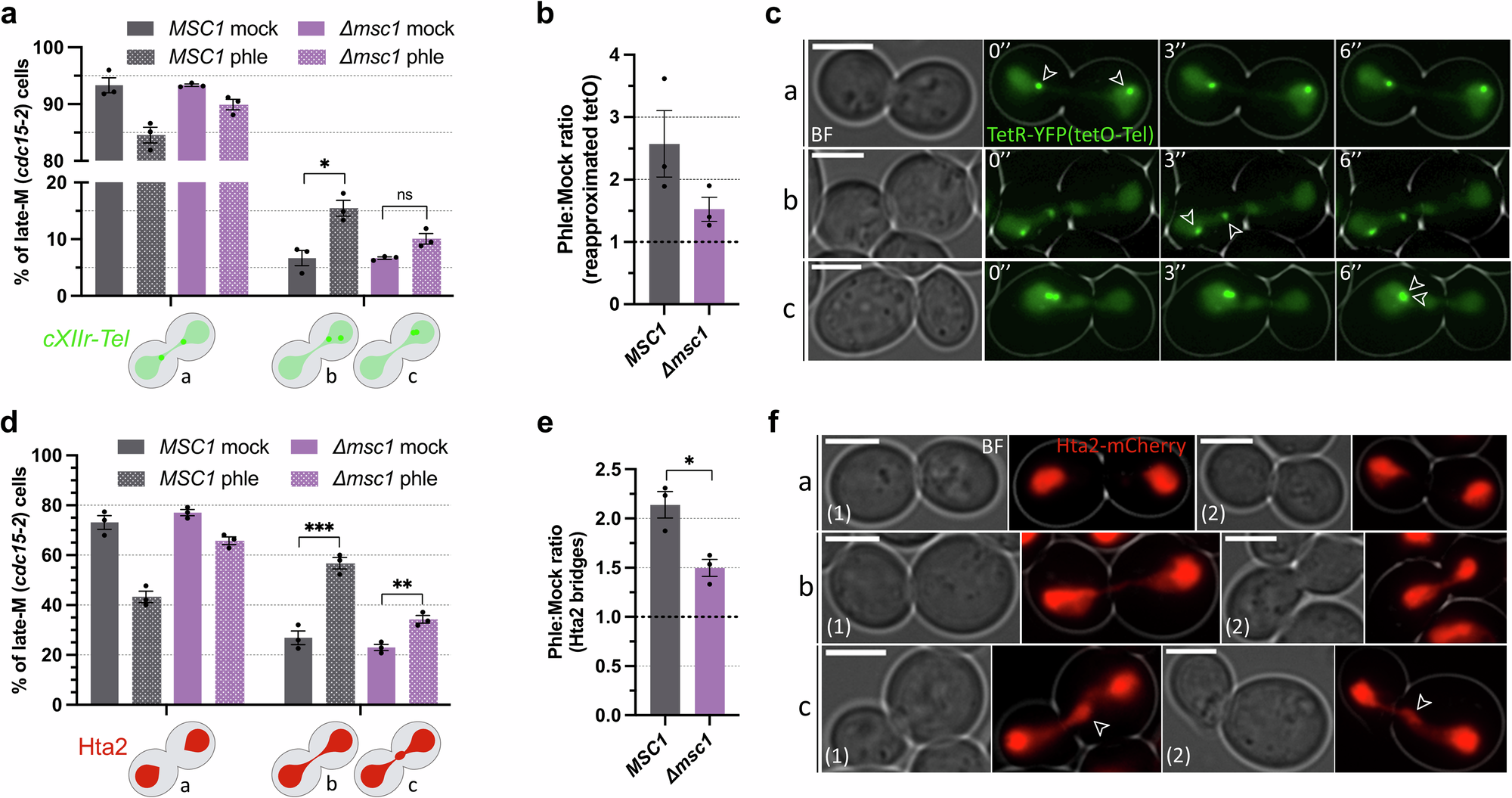
a cdc15-2 MSC1 and cdc15-2 Δmsc1 cells carrying a TetR-YFP/tetOs construct that labels the right telomere of chromosome XII (cXIIr-Tel) were treated as in Fig. S2. Samples were taken 1 h after phle (or mock) addition, and late-M cells classified in three categories: a, segregated sister cXIIr-Tels; b, back migration of one sister cXIIr-Tel towards the other; c, coalescence between sister cXIIr-Tels (mean ± s.e.m., n = 3). Categories b and c are represented together because they are rapidly interchangeable. b Phle:mock ratios of cXIIr-Tel retrograde events in cdc15-2 MSC1 and cdc15-2 Δmsc1 late-M cells. c Representative micrographs of the three quantified categories. A short frame of a 6” movie is shown to better appreciate the dynamism of coalescence (bottom line). Arrowheads point at the cXIIr-Tel sisters. d As in (a) but with strains that label the bulk of chromatin with Hta2-mCherry (mean ± s.e.m., n = 3). Late-M cells were classified in three categories again: a, no chromatin bridge; b, thin bridge; c, bridge with bulges. Categories b and c are represented together. e Phle:mock ratios of retrograde chromatin bridges in MSC1 and Δmsc1 late-M cells. f Representative micrographs of the three quantified categories. Two examples of each are shown. Arrowheads point to a chromatin bulge often seen in retrograde bridges. Scale bars correspond to 3 μm; BF, bright field. The unpaired t test was used for statistical comparisons (*** for p < 0.001, ** for p < 0.01, * for p < 0.05, and n.s. for p > 0.05).