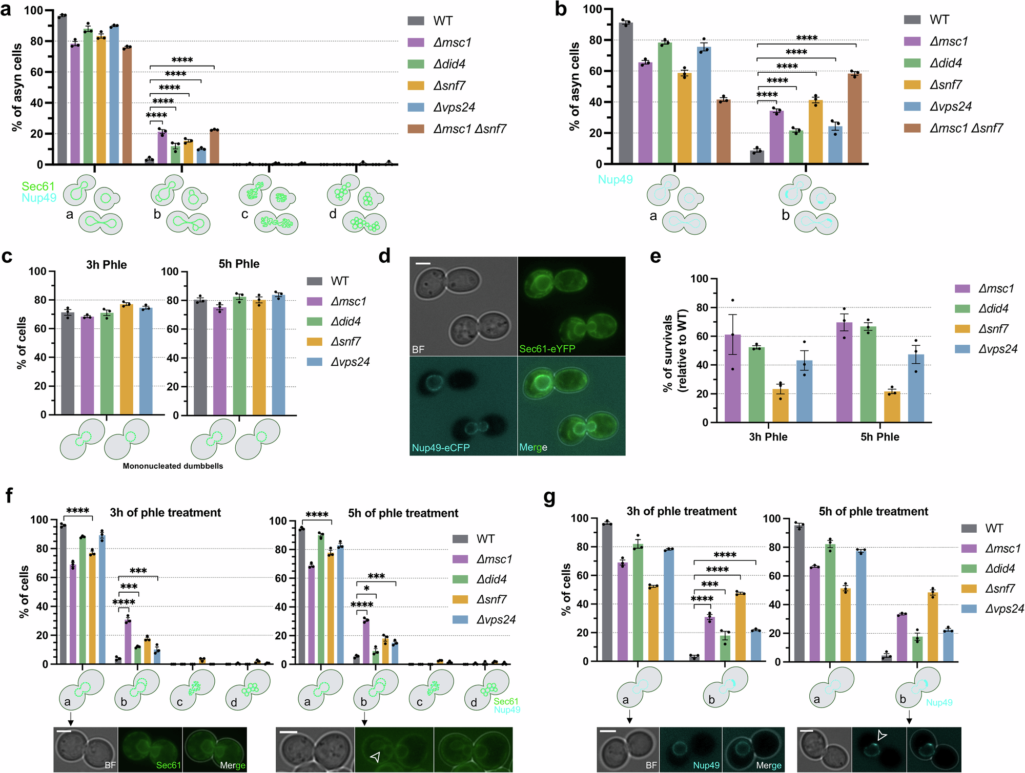
Fig. 7: Nuclear envelope abnormalities in the absence of Msc1 and the ESCRT-III complex are also present in asynchronous populations and the G2/M arrest elicited by DSBs.
From: Continuous nuclear envelope surveillance is required for DNA double strand break repair

a Abnormal asynchronous NE morphologies in MSC1 DID4 SNF7 VPS24, Δmsc1, Δdid4, Δsnf7, Δvps24 and Δmsc1 Δsnf7 (mean ± s.e.m., n = 3). Four categories were assessed based on Sec61-eYFP; from left to right in the X-axis: normal round or bow-tie shapes; partitioned; blurred; multivesiculated. b Abnormal Nup49 distribution in MSC1 DID4 SNF7 VPS24, Δmsc1, Δdid4, Δsnf7, Δvps24 and Δmsc1 Δsnf7 asynchronous cells (mean ± s.e.m., n = 3). A distinction is made between categories of even and uneven distribution. c Percentage of G2/M-arrested cells in the WT and ESCRT-III mutants after 3 h and 5 h of incubation with phleomycin. (mean ± s.e.m., n = 3). Note that the ESCRT-III does not affect the arrest efficiency. G2/M-arrested cells were assessed by the presence of mononucleated dumbbell-shaped cells. The mononucleated nucleus could be either in one cell body or across the neck (bow-tie phenotype). d Representative micrograph with two G2/M-arrested cells with the two distinct NE shapes, round nucleus in one body (top) and with the bow-tie shape (bottom). e Cell viability of Δmsc1 and ESCRT-III mutants after short-term G2/M blocks by DSBs (mean ± s.e.m., n = 3). Percentage of survivors is relative to the isogenic WT. f Abnormal G2/M NE morphologies in Δmsc1 and ESCRT-III mutants at the G2/M arrest elicited by DSBs (mean ± s.e.m., n = 3). Categories as in (a). Representative micrographs for the normal and partitioned shapes are included underneath. The arrowhead points to the constriction that makes the partition. g As in (f) but looking at the NPC (Nup49) distribution (mean ± s.e.m., n = 3). Representative micrographs for the even and uneven distribution are shown below. Scale bars correspond to 3 μm; BF, bright field. ANOVA followed by the Dunnett’s test against WT (cdc15-2) was used for statistical comparisons (**** for p < 0.0001, *** for p < 0.001, * for p < 0.05).