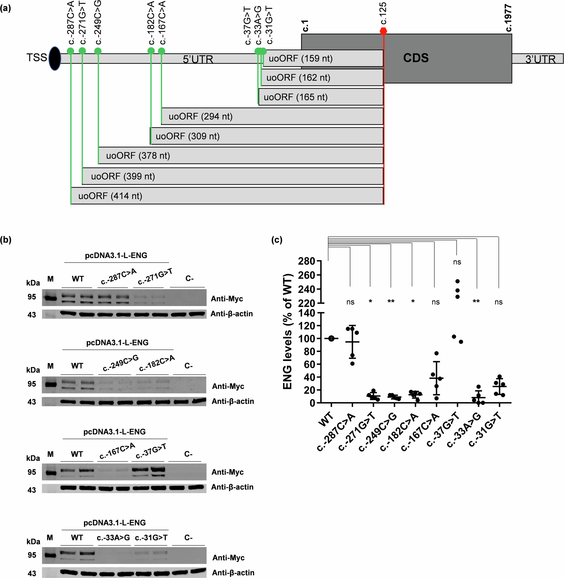
Fig. 2: ENG variants at the origin of uAUGs in frame with the same stop codon at position c.125.

a Eight variants in the 5’UTR create uAUG-initiated upstream overlapping open reading frames (uoORFs) with different sizes but ending at the same position. Position and identity of these variants and of created uAUG, size of the uoORFs, associated stop codon located at position c.125 and first and last positions of the CoDing Sequence (CDS) (c.1 and c.1977, respectively) are indicated. TSS, translation start site; CDS, CoDing Sequence. b Western blot results on total proteins extracted from transfected HeLa cells with 1 μg of pcDNA3.1-L-ENG constructs. Two bands of different molecular weights are observed for Endoglin likely corresponding to more glycosylated (upper band) and less/non glycosylated (lower band) ENG monomers. Anti-Myc corresponds to the used antibody for the target protein from HeLa and anti-β-actin corresponds to the antibody used against the reference protein. kDa, kilodalton; M, protein ladder; WT, wild type; C-, negative control corresponding to pcDNA3.1- empty vector. Shown results are representative of 5 independent experiments. c Quantification of Endoglin steady-state levels in HeLa cells from (b). For quantification, the average of each duplicate has been calculated from the quantified values and Endoglin levels for each sample have been normalized to the corresponding β-actin levels then to the WT (%). The two bands obtained for the Endoglin, corresponding to the more glycosylated (upper band) and less/non glycosylated (lower band) ENG monomers, were taken together for the quantification. Graphs with standard error of the mean are representative of five independent experiments. **, p < 10-2; *, p < 0.05, ns, non-significant (Kruskal-Wallis followed by Dunn comparison test of variants versus WT).