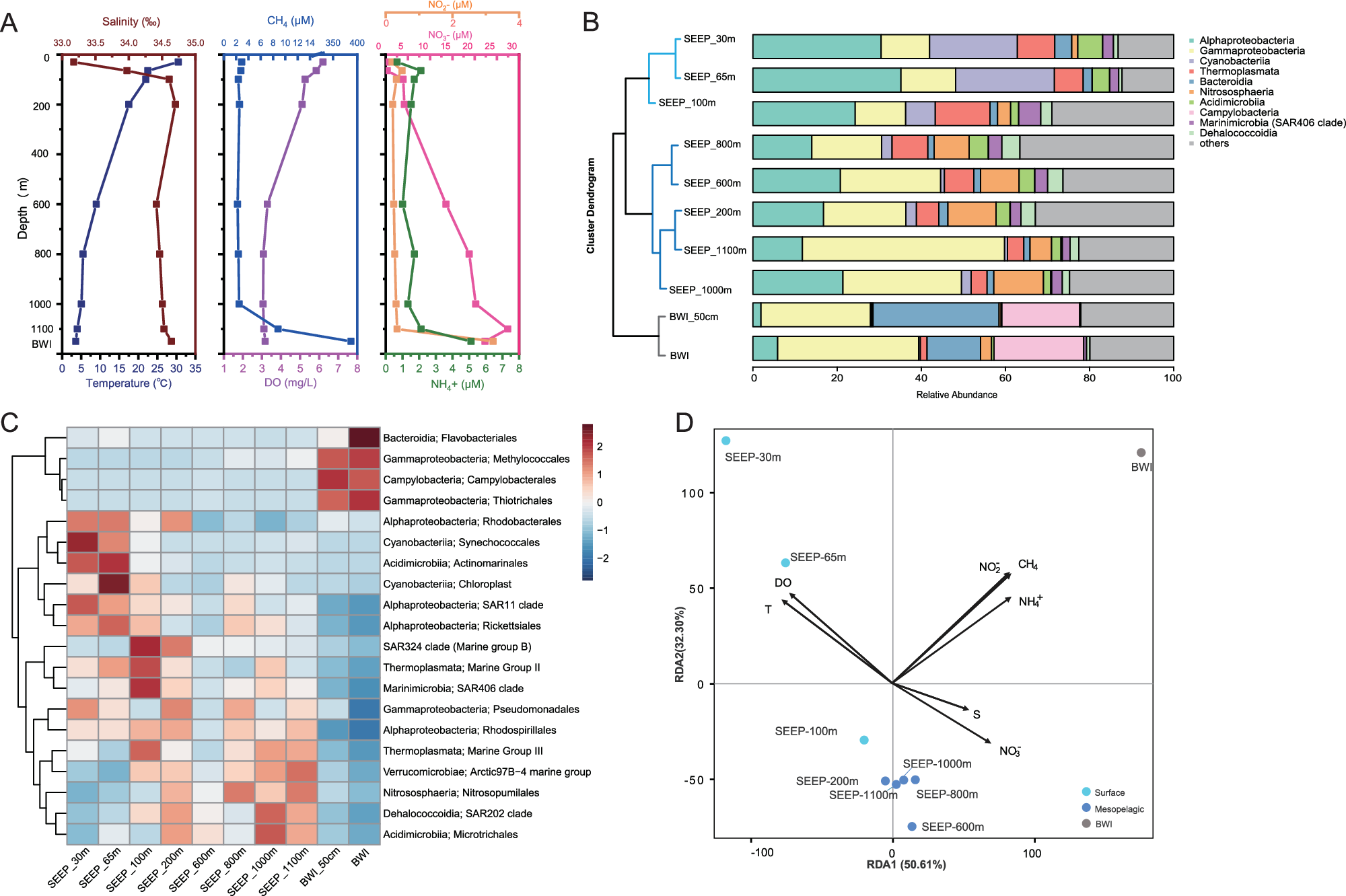
Fig. 2: The key geochemical factors and the microbe community of the F-site cold seep water column.

A Key geochemical factors in the water column. CH4 denotes methane; DO, dissolved oxygen; NO2−, nitrite; NH4+, ammonium. Temperature, salinity, DO, and CH4 were detected in situ by sensors. Nitrate, nitrite, and ammonium nutrients were determined onboard by a QuAAtro continuous flow analyzer. B Bar chart of the relative abundances of class-level taxa in samples of cold seep water columns. C Heat map based on the 20 most abundant orders of the samples. The log10 value of the taxa read number is indicated by the color gradient from blue (low) to red (high). D Redundancy analysis (RDA) of environmental factors influencing microbial community composition. Circles represent the microbial community at each water layer of cold seep columns, and the arrows represent individual environmental parameters. BWI-50 cm could not be accurately measured in situ and is not shown. DO dissolved oxygen, T temperature, S salinity, CH4 methane, NO2− nitrite, NO3− nitrate, NH4+ ammonium.