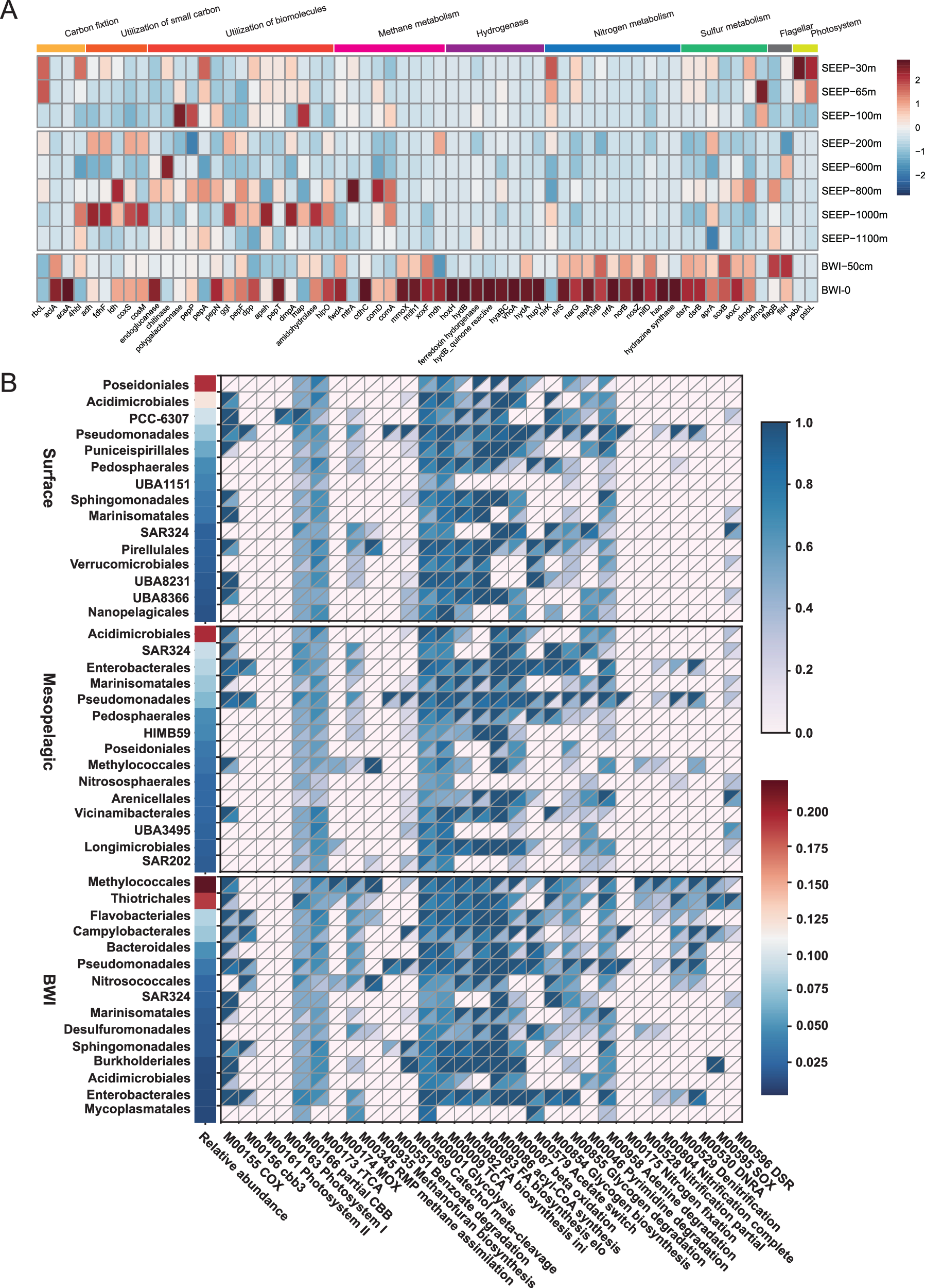
Fig. 5: The metabolic potential of microbes in F-site cold seep water columns.

A Relative abundance of mentalism-associated genes in each sample. Relative abundance in each sample is in Table S8. B The metabolic potential of major MAGs. The leftmost column shows the relative abundance of MAGs in each order. The upper triangles represent the maximum module completeness value among all the MAGs of the order, suggesting the highest metabolic potential of microbes within that order, while the lower triangles display the median completeness of the MAGs of the order, indicating the typical metabolic potential of most microbes in that order. Information on the modules is in Table S9. COX cytochrome C oxidase, CBB Calvin-Benson-Bassham cycle, rTCA reverse citrate cycle, FA fatty acid, DNRA dissimilatory nitrate reduction to ammonium, SOX sulfur-oxidizing system, DSR dissimilatory sulfite reduction.