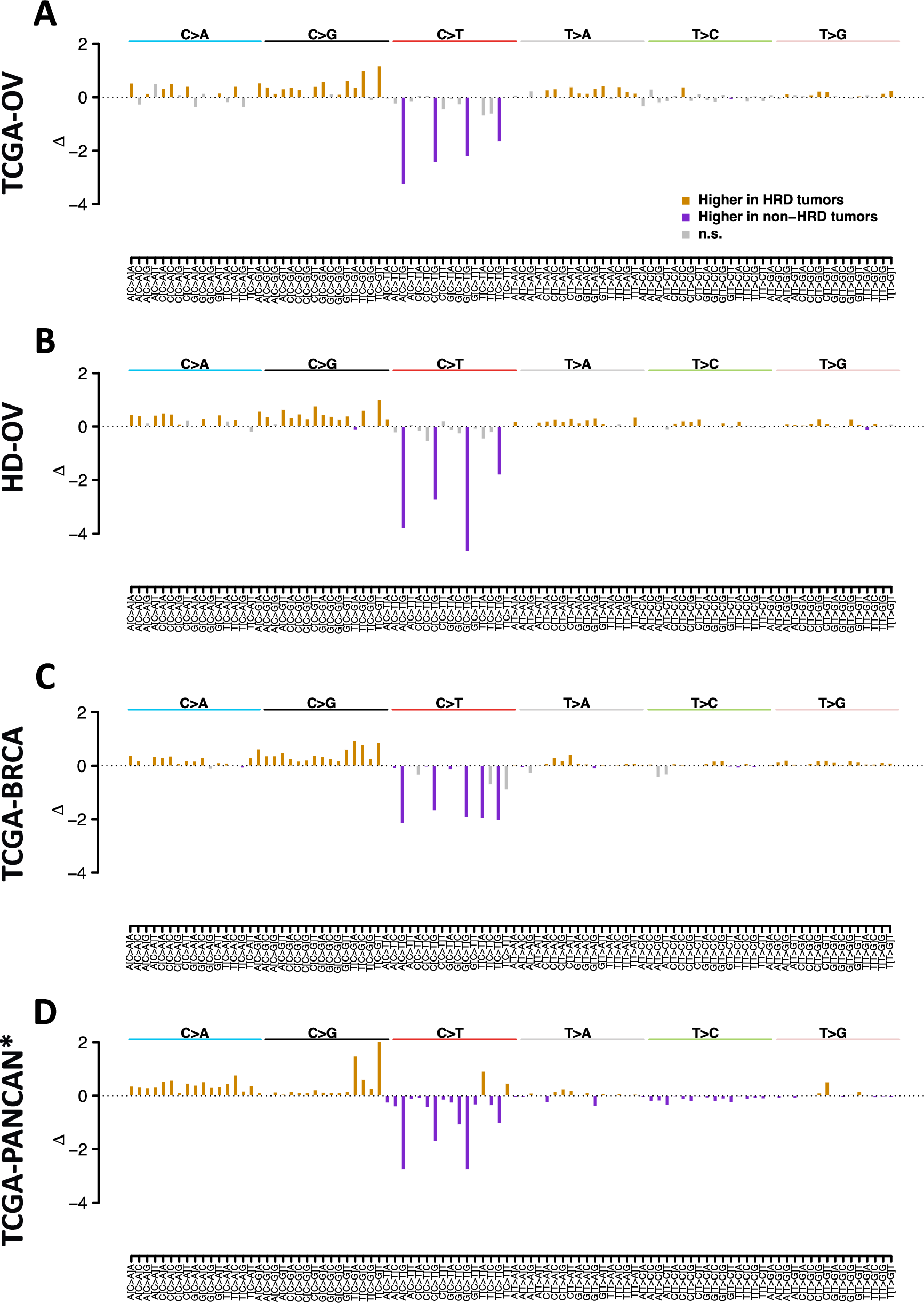
Fig. 2: Comparison of mutation profiles including 96 mutation types between HRD-deficient and -proficient tumors.

A Ovarian cancer (TCGA-OV). B Ovarian cancer, in-house cohort (HD-OV). C Breast cancer (TCGA-BRCA). D Pan-cancer excluding ovarian and breast cancer. TCGA-PANCAN* = all entities included in the TCGA except BRCA and OV.