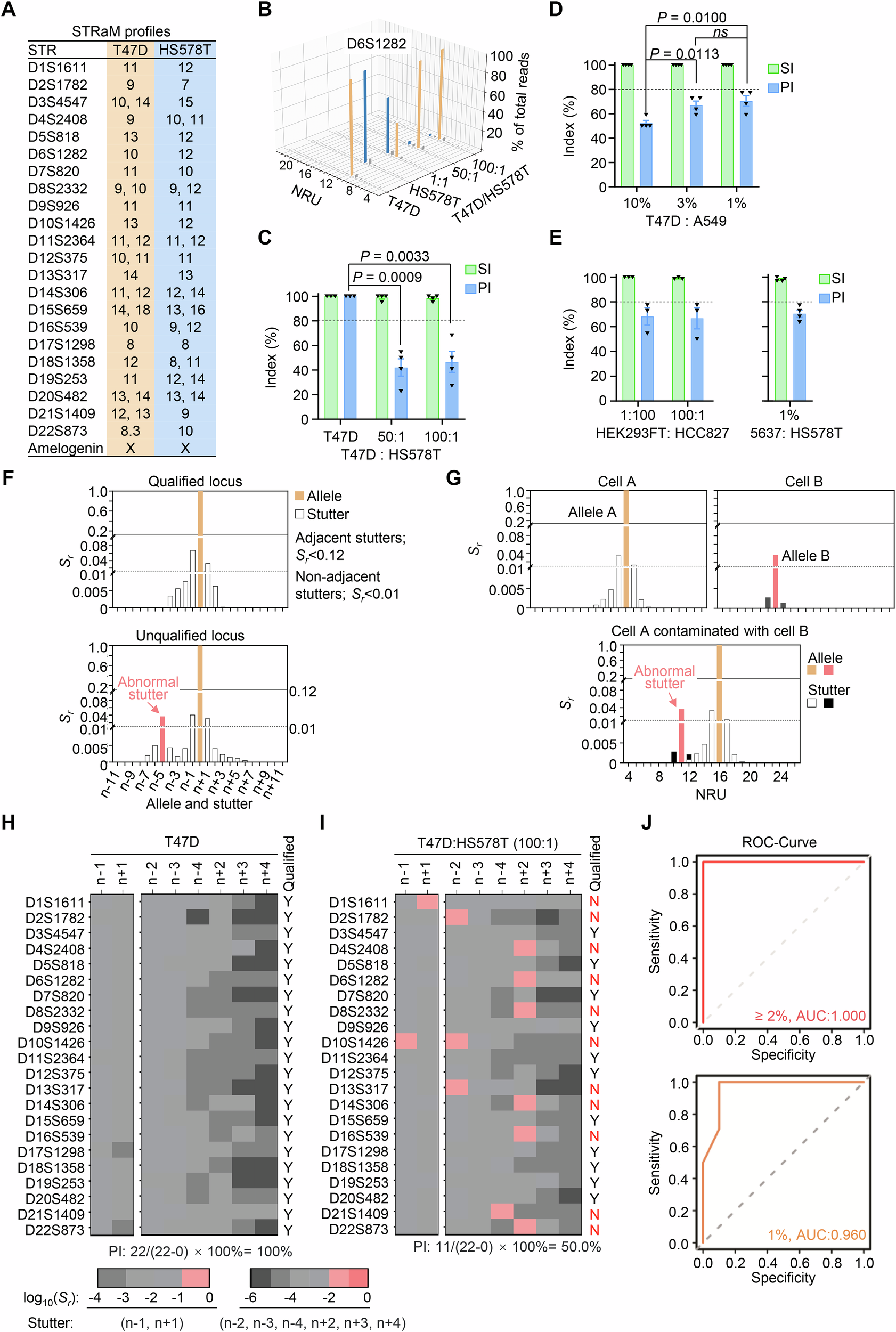
Fig. 4: PI is a more sensitive index for contamination monitoring.

A STRaM profiles of T47D and HCC827 cell lines. B Relative read contributions of alleles and stutters for the T47D/HS578T cells to D6S1282 locus in the relative mixtures of T47D and HS578T cells at a ratio of 1:1, 50:1 and 100:1. C Cross-contamination occurs when T47D cells were spiked with 1% and 2% HS578T cells and detected by SI and PI (n = 4 independent experiments). Unspiked T47D cells serve as control (n = 3 independent experiments). D SI and PI assessments in the T47D mixed A549 with 10%, 3% and 1% ratio (each mixed ratio n = 4 independent experiments). E SI and PI assessment in the HEK293FT mixed HCC827 cells (n = 6 independent experiments) and 5637 mixed HS578T cells (n = 4 independent experiments) with 1% rate. F Determination of qualified or unqualified locus requires observation of the distribution of stutter products. The qualified locus was assessed according to the Sr thresholds for stutters (See Fig. 3H). G Abnormal non-adjacent stutter signals occurred when non-adjacent allele exogenous signals were increased. H, I PI is a more sensitive indicator of contamination. Heatmap of Sr values at STR loci of the STRaM set for purity monitoring of (H) T47D cells and (I) 100:1. The PI were computed using the formula in Fig. 1D. Note in the figure: “Y” for yes, representing the qualified locus and “N” for no, representing the unqualified locus. J The ROC-Curve analysis used for the statistical analysis of the PI’s ability to distinguish contaminated samples from uncontaminated ones. Uncontaminated samples (n = 24 independent experiments) ≥ 2% (n = 15 independent experiments) and 1% (n = 20 independent experiments) mixed rate contaminated samples. The data were analyzed by Student’s t-test. Error bar, mean ± SEM.