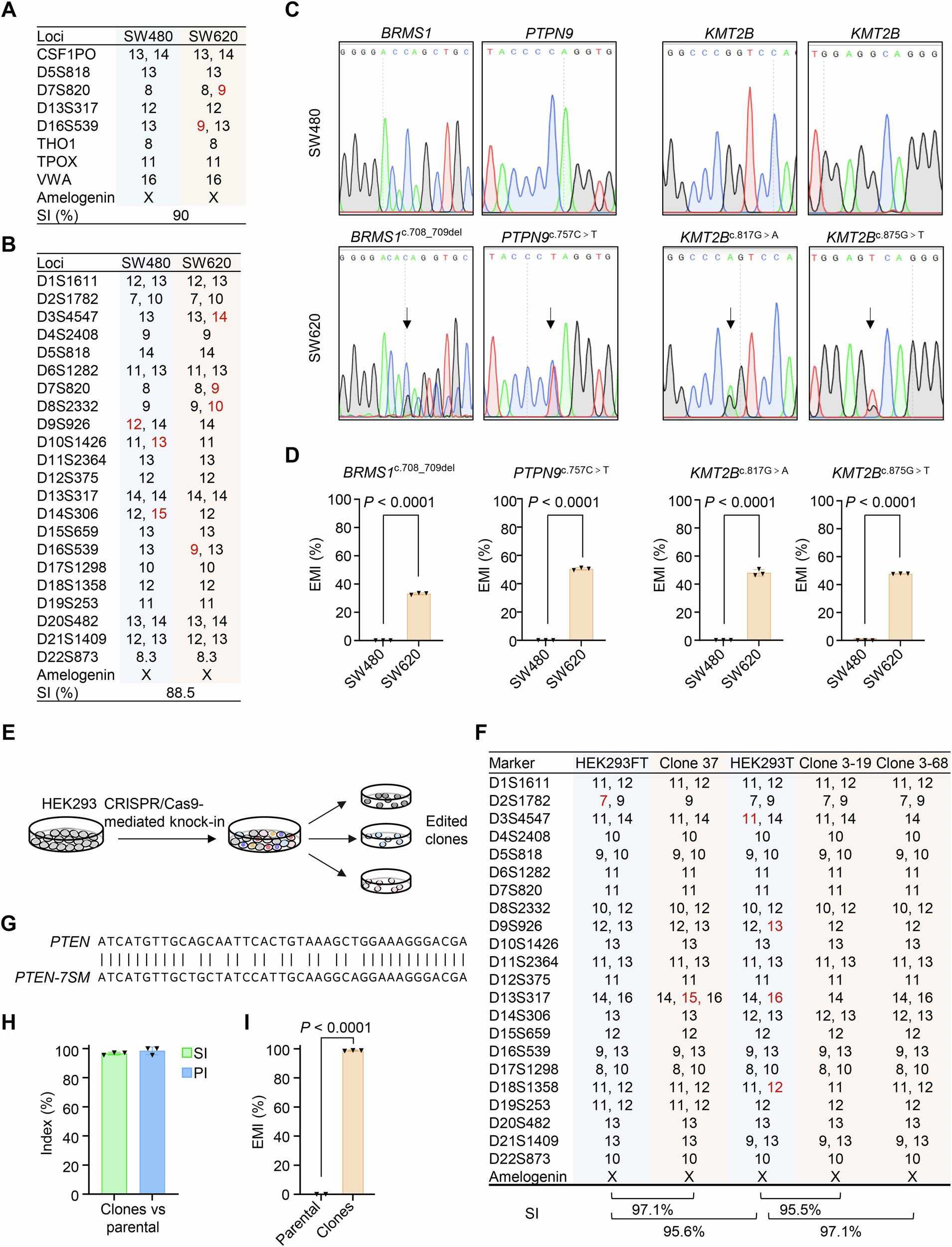
Fig. 5: EMI detects genetic mutations in homologous/engineered cells.

A, B The STR profiles and SI values of colon cancer cell lines SW480 and SW620 were very similar despite the two cell lines were from different cancer types. Both (A) ASN-0002 STR panel and (B) STRaM panel were assessed. C, D Four point-mutations were detected by (C) Sanger sequencing and (D) STRaM analysis showed a finite EMI in SW620 cells but not in SW480 (n = 3 independent experiments). Black arrows identified the point-mutations. E Schematic development of HEK293 clones with 7 silent mutations using CRISPR-Cas9 technology. F Edited HEK293 clones were compared to their parental cells using STRaM analysis with SI. The STR loci marked with red NRUs were different between cell lines and cell clones. G Sequence alignment between wild type PTEN and PTEN with 7 silent mutations (as PTEN-7SM). H, I Cell clones with CRISPR/Cas9-edited mutations of the PTEN gene were assessed for authentication, (H) SI and PI assessment and (I) editing status. Note: the difference in EMI was statistically significant, P < 0.0001. Data were analyzed by Student’s t-test. Error bars, mean ± SEM.