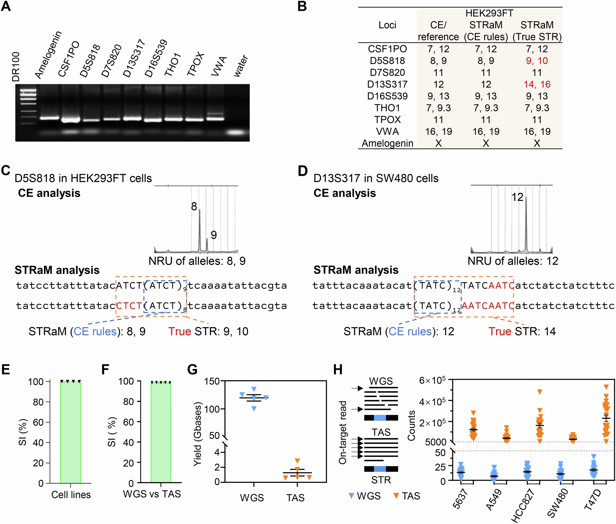
Fig. 6: STRaM is a targeted STR profiling method compared with CE and WGS.

A Representative PCR amplification of genomic DNA from the HEK293FT cell line was performed for the ASN-0002 STR panel, including CSF1PO, D5S818, D7S820, D13S317, D16S539, THO1, TPOX, VWA, and amelogenin. The PCR product size ranged from 120 to 300 base pairs. B STR profiles of specified cell lines were obtained via CE and STRaM, and compared. The CE/ reference column displayed STR profiles derived from CE analysis, which matched those in the reference database Cellosaurus. For comparison purposes, the STR profiles from the STRaM analysis were determined under the CE rules. The red NRUs at STR loci were different from corresponding NRUs in Cellosaurus. C, D STR loci of (C) D5S818 and (D) D13S317 exhibited different NRUs analyzed under CE rules versus STRaM rules. E STR profiles analyzed by STRaM under the CE STR rules were identical to those in Cellosaurus, as indicated by the STRaM SI values (n = 4 cell lines). F STRaM profiles of 5 human cell lines were generated from both WGS and TAS data and compared using SI. The WGS data of 5 human cell lines were obtained from the SRA, while the TAS data were generated in the study (n = 5 cell lines). G, H A comparison of (G) sequencing yields and (H) on-target read counts between the WGS and TAS data. Gbases, gigabases and error bars, mean ± SEM.