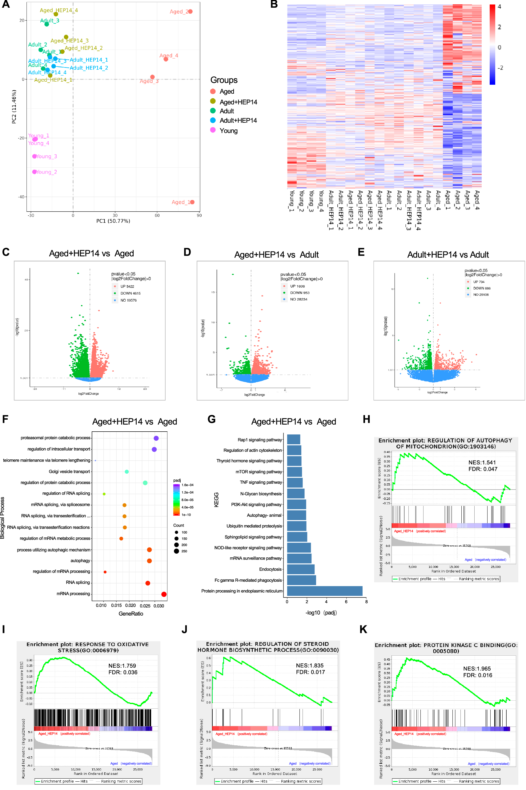
Fig. 2: Transcriptome profiling of ovaries in HEP14-treated aged mice.

A Principal-component analysis (PCA) was performed on samples obtained from ovaries of young mice, adult mice and adult + HEP14 mice, as well as aged mice and aged + HEP14 mice. B Heatmap data shows differentially expressed genes (DEGs) among five groups. C Volcano plot exhibits upregulated and down-regulated DGEs between HEP14-treated aged ovaries and aged ovaries. D Volcano plot displays upregulated and down-regulated DGEs between HEP14-treated aged ovaries and adult ovaries. E Volcano plot illustrates upregulated and down-regulated DGEs between HEP14-treated adult ovaries and adult ovaries. DEGs were identified according to the criteria: |log2FC| = 0 and adj p < 0.05. Upregulated genes are indicated in red, while downregulated genes are indicated in green. F Gene Ontology (GO) enrichment analyses of DEGs for the biological processes and G Kyoto Encyclopedia of Genes and Genomes (KEGG) pathway analyses of DEGs in HEP14-treated ovaries compared to aged counterparts by clusterprofiler 3.8.1. H–K Gene Set Enrichment Analysis (GSEA) evaluates the influence of HEP14 on GO terms by gsea v3.0. n = 4 biological replicates.