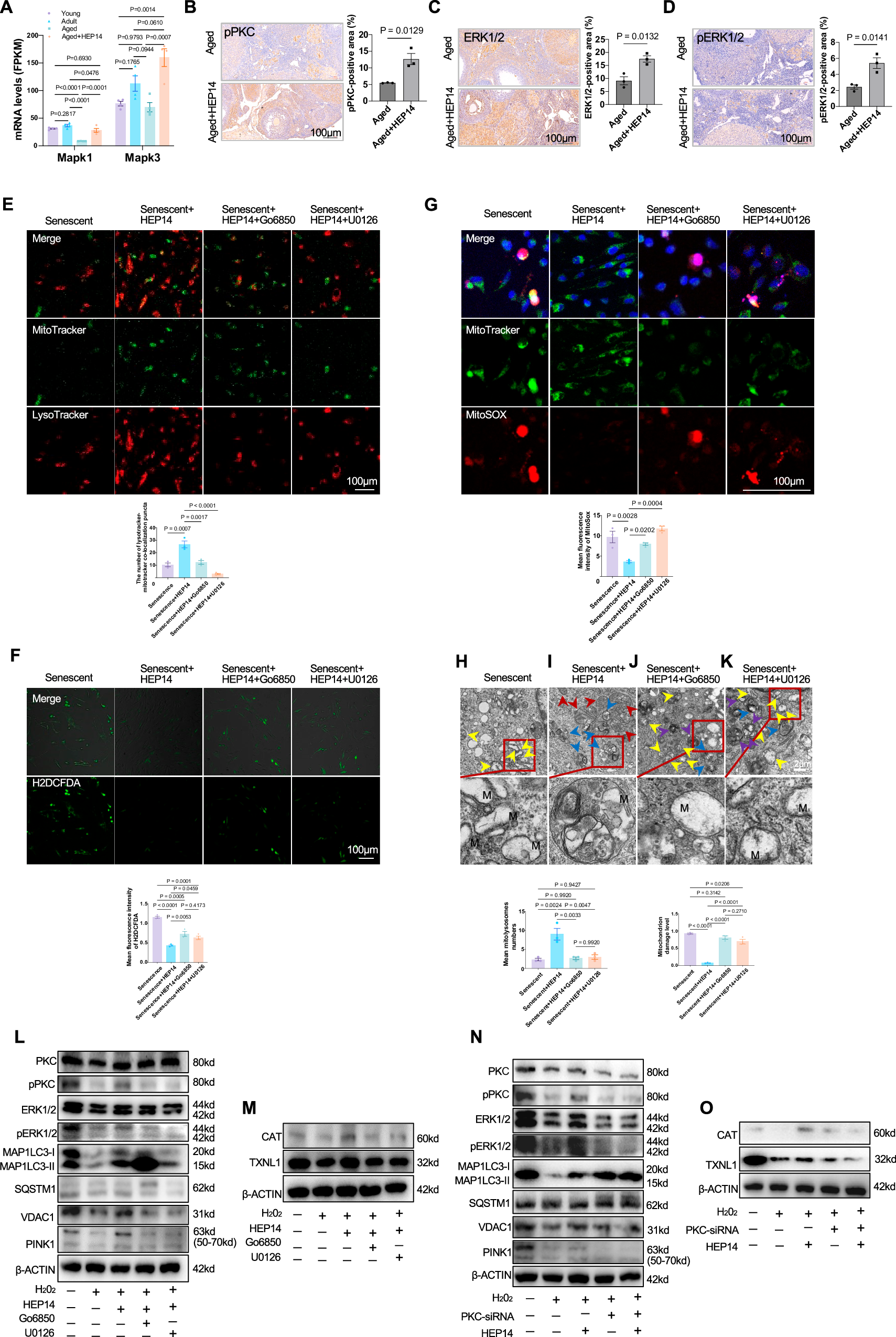
Fig. 6: PKC-ERK1/2 signaling pathway is essential for HEP14-enhanced mitophagy signal cascades.

A ERK1/2 mRNA levels from RNA-seq analysis, and B–D Representative images and quantification of pPKC, ERK1/2 and pERK1/2 in the HEP14-treated aged ovaries compared with vehicle-treated aged ovaries with IHC staining. E Representative fluorescence images and quantification of increased numbers of mitolysosome stained with MitoTracker green and LysoTracker red staining. F Representative fluorescence images and quantification by MitoTracker and MitoSox co-staining and G by H2DCFDA staining. H–K Representative TEM images and quantification of increased numbers of mitolysosomes and mitochondria by HEP14 induction, which were largely suppressed by PKC inhibitor Go6850 and ERK1/2 inhibitor U0126. Yellow, red, purple and blue arrows indicate vacuolized mitochondria, mitochondria with regular morphology, residual mitochondrial myeloid bodies and mitolysosomes, respectively. L Protein levels of PKC, pPKC, ERK1/2, pERK1/2, MAP1LC3, SQSTM1, VDAC1 and PINK1 and M CAT and TXNL1 by western blotting and densitometric analysis. N Protein levels of PKC, pPKC, ERK1/2, pERK1/2, VDAC1 and PINK1 and O CAT and TXNL1 by western blotting and densitometric analysis in KGN cells with PKC knockdown by siRNA. A–D show the comparison between HEP14-treated and vehicle-treated aged ovaries; E–O show the comparison between HEP14-treated senescent KGN cells and vehicle-treated senescent KGN cells coupled with/without PKC inhibitor Go6850 and ERK1/2 inhibitor U0126. Data are means ± SEM, n  =  4 biological replicates in (A), n  =  3 biological replicates in (B–D), n  =  3 in (E–O). P values calculated by one-way ANOVA, followed by Turkey-Kramer test in (A) and (E–O). P values determined by unpaired two-tailed Student’s t-test in (B–D). Experiments were performed three times. Changes were considered statistically significant when P < 0.05. Scale Bar, 100 μm except for TEM images, Scale Bar, 2 μm.