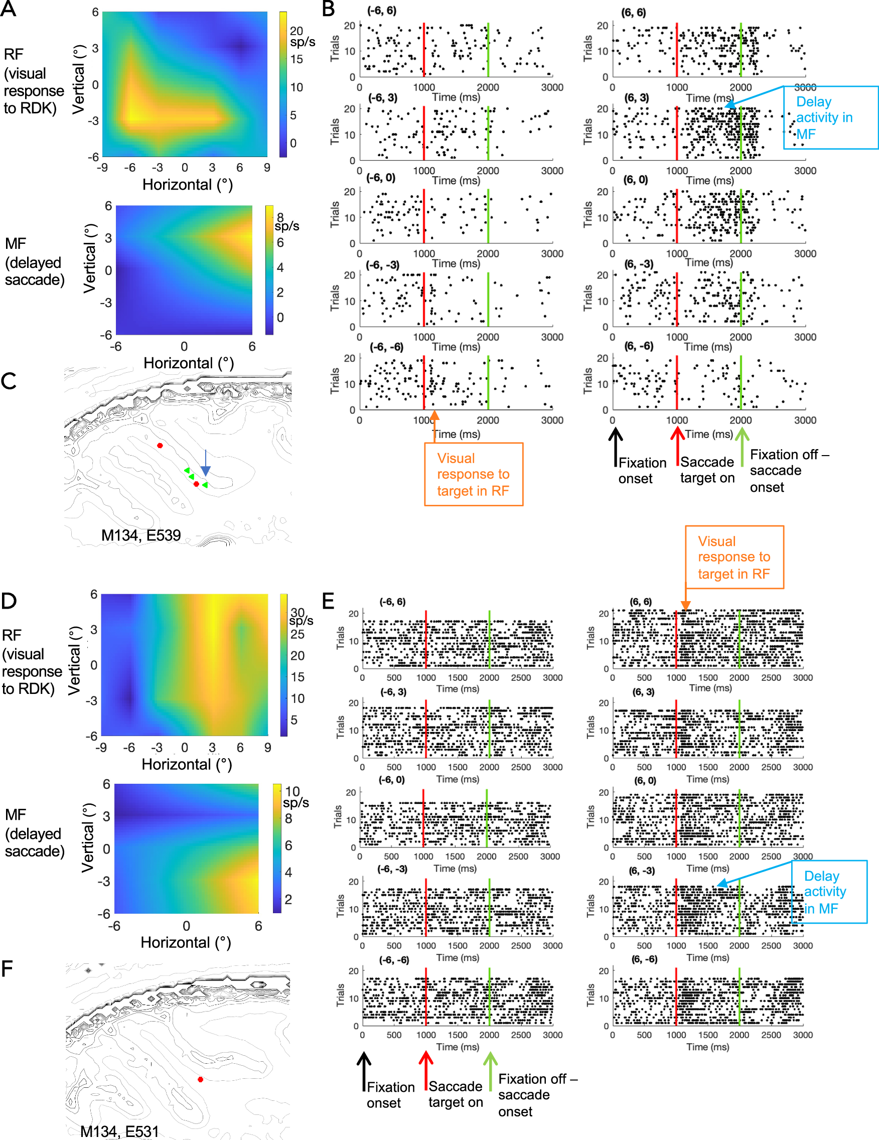
Fig. 5: The RF and MF of example LIP neurons.
From: Anatomical circuits for flexible spatial mapping by single neurons in posterior parietal cortex

A–C Data from one LIP neuron. A This example cell has a visual receptive field (RF) as mapped with a RDK stimulus (top) that is spatially distinct from its motor response field (MF) (bottom) in a delayed saccade task. Scale is relative to central fixation at 0°,0°. See Supplementary Fig. 5 for unsmoothed representations of the RF and MF maps. B The raster plots for the delayed saccade task for the MF shown in (A). Each plot represents a saccade target position. Degrees of visual angle from central fixation are given above the plot. Each line represents a trial with dots as individual spikes. The neuron shows a brief response to the onset of the saccade targets (a dot) at positions -6°,-3° and -6°,-6°, in the region where the sensory RF was localised to in the separate mapping experiments with an RDK (see A). But the delay activity was recorded while the animal was waiting to carry out a saccade to targets at +6, +3 and +6, 0. C Grey outlines highlight tissue boundaries derived from the structural MRI obtained from the individual animal. The coloured dot gives the projected location of the recorded example cell depicted in (A, B); the colour identifies the type of MF-RF relationship (green: MF and RF located in different visual hemifields). Where we recorded multiple cells in the same parasagittal plane, an arrow points to the example neuron. D–F Data from another LIP neuron. Same conventions as in (A–C). F The coloured dots give the projected location of the recorded cells, the colour identifies the type of MF-RF relationship (red – both contralateral, green – across different hemifields). More examples can be found in Supplementary Fig. 6.