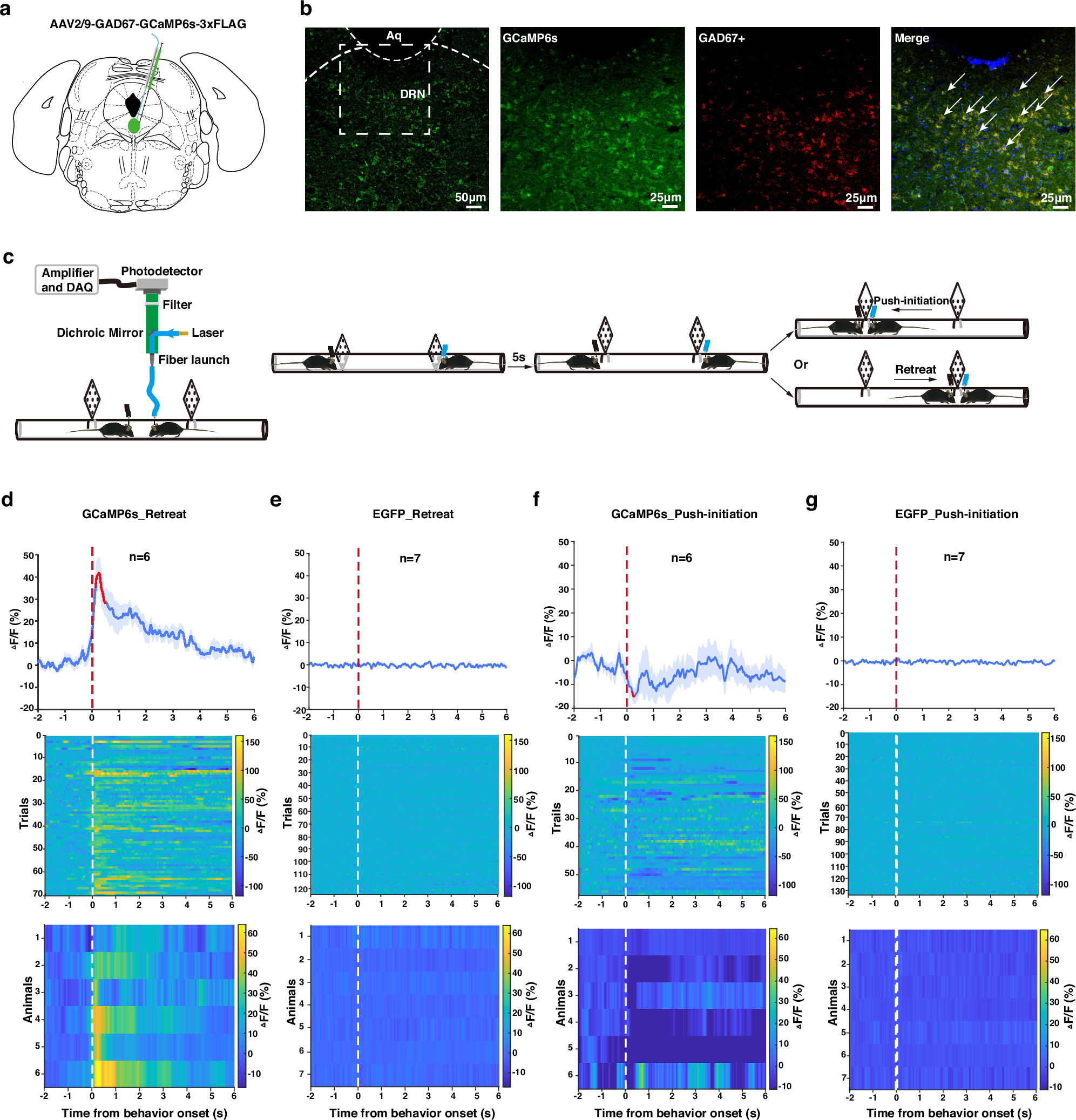
Fig. 1: DRN GABAergic neurons demonstrated activation during retreat but inactivation during push-initiation in the tube test.
From: GABAergic neurons in the dorsal raphe nucleus regulate social hierarchy in mice

a Schematic representation of the viral injection site in the DRN utilizing AAV2/9-GAD67-GCaMP6s-3xFLAG. b Representative photomicrographs of the DRN showing GCaMP6s (green, left) with the enlarged pictures for the boxed area illustrating GCaMP6s expression (green, second subplot), GAD67+ (red, third subplot), and their co-localization with DAPI (right). c Schematic of the fiber photometry setup (left) and a simplified diagram of the tube test procedure (right). d Ca2+ signals were aligned to the onset of retreats when DRN-GCaMp6s mice meet with their cage mates during the tube test. Upper panel, mean (blue trace) ± SEM (gray shading) showing the average Ca2+ signal transients for all trials (n = 6 mice). The red segment indicates a statistically significant increase from baseline (p < 0.05; permutation test). Middle panel, the heatmap of Ca2+ signals for all trials with each row representing an individual trial (n = 70 trials from 6 mice). Lower panel, the heatmap of Ca2+ signals averaged across all trials for each animal (n = 6 mice). e Ca2+ signals were aligned to the onset of retreats in DRN-EGFP mice meeting with their cage mates in the tube test (n = 124 trials from 7 mice). The three panels exhibit similarities to those in panels (d). f Ca2+ signals were aligned to the onset of push-initiations in DRN-GCaMp6s mice meeting with their cage mates in the tube test (n = 57 trials from 6 mice). The red segment indicates a statistically significant decrease from baseline (p < 0.05; permutation test). The three panels show resemblance to those depicted in panels (d). g Ca2+ signals were aligned to the onset of push-initiations in DRN-EGFP mice meeting with their cage mates in the tube test (n = 133 trials from 6 mice). The three panels exhibit similarities to those in panels (d).