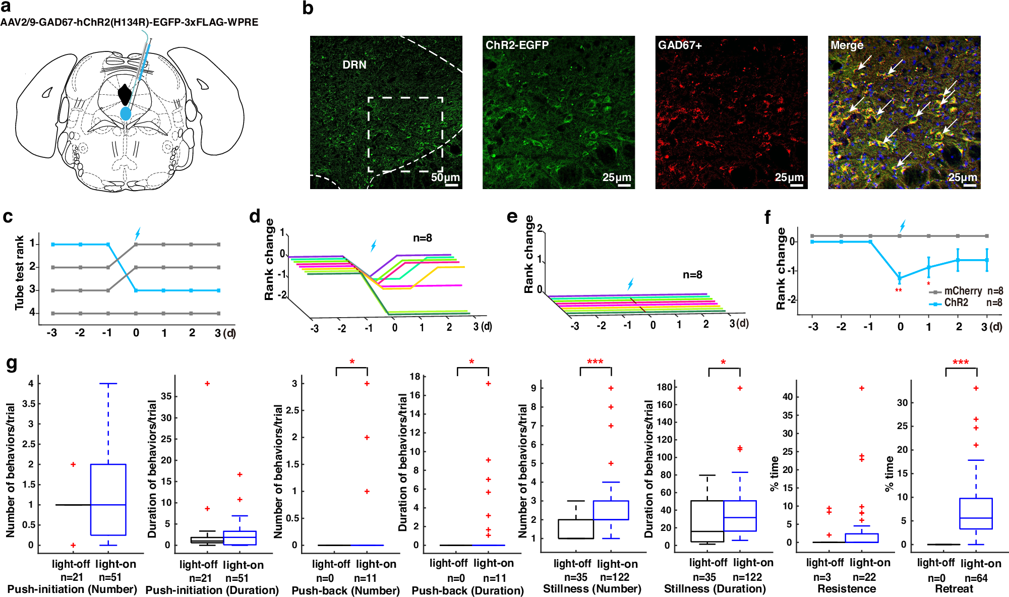
Fig. 2: Optogenetic activation of DRN GABAergic neurons led to loss in the tube test.
From: GABAergic neurons in the dorsal raphe nucleus regulate social hierarchy in mice

a Schematic depiction of the injection site in the DRN for the virus AAV2/9-GAD67-hChR2(H134R)-EGFP-3xFLAG-WPRE. b Representative photomicrographs of the DRN depicting ChR2 (green, left) with the enlarged pictures for the boxed area showing ChR2 expression (green, second subplot), GAD67+ (red, third subplot), and their co-localization with DAPI (right). c Example of the rank positions of a single cohort of mice tested daily over 7 days, indicating that the first-ranked mouse injected with the ChR2 virus fell to the third place following photostimulation. d Summary of rank changes in DRN-ChR2 mice before and after the optogenetic activation of DRN GABAergic neurons. Each line represents an individual animal. e No rank changes were observed in control mice before and after photostimulation. f Comparison of average rank changes in DRN-ChR2 mice following the optogenetic activation of DRN GABAergic neurons delivered throughout the tube test on Day 0 (Wilcoxon signed rank test; Day 0: Z6 = -2.640, p = 0.008; Day 1: Z6 = -2.070, p = 0.038; Day 2: Z6 = -1.633, p = 0.102; Day 3: Z6 = -1.633, p = 0.102). g Optogenetic activation of DRN GABAergic neurons significantly increased the number (Mann-Whitney U-test: U = 432, p = 0.038) and duration (U = 432, p = 0.039) of push-back, as well as the number (U = 223.5, p < 0.001) and duration (U = 362, p = 0.044) of stillness, and the percentage of time spent retreating (U = 60, p < 0.001). However, no significant differences were observed in the number (U = 445, p = 0.307) and duration (U = 415.5, p = 0.186) of push-initiation or the percentage of time spent resisting (U = 424, p = 0.108). “n” refers to the number of occurrences of the specific fine behaviors being measured. *p < 0.05, **p < 0.01, ***p < 0.001.