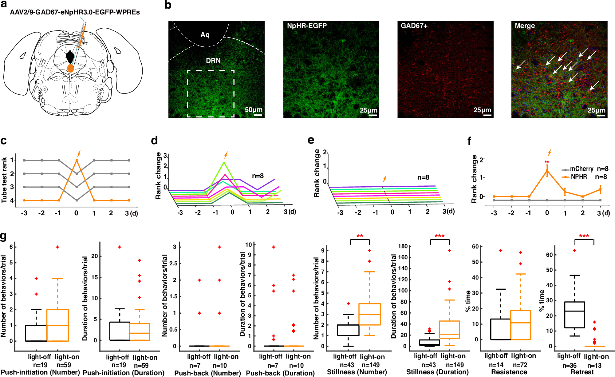
Fig. 4: Optogenetic inhibition of DRN GABAergic neurons induced winning in the tube test.
From: GABAergic neurons in the dorsal raphe nucleus regulate social hierarchy in mice

a Schematic representation of the injection site in the DRN for the virus AAV2/9-GAD67-eNpHR3.0-EGFP-WPREs. b Representative photomicrographs of the DRN depicting eNpHR (green, left) with the enlarged pictures for the boxed area showing eNpHR expression (green, second subplot), GAD67+ (red, third subplot), and their co-localization with DAPI (right). c Example of the ranking positions of a cohort of mice tested daily over 7 days, demonstrating that the mouse initially ranked lowest, which received the eNpHR virus injection, subsequently ascended to the highest rank following photostimulation. d Summary of rank changes in DRN-eNpHR mice before and after photostimulation. Each line represents an individual animal. e No rank changes were observed in DRN-mCherry mice before and after photostimulation. f The average rank change for DRN-eNpHR mice following optogenetic inhibition of DRN GABAergic neurons, administered on Day 0 (Wilcoxon signed rank test; Day 0: Z6 = -2.636, p = 0.008; Day 1: Z6 = -1.414, p = 0.157; Day 2: Z6 = 0, p = 1; Day 3: Z6 = -1.732, p = 0.083). g Optogenetic inhibition of DRN GABAergic neurons significantly increased the number (Mann-Whitney U test: U = 301.5, p = 0.001) and duration (U = 166, p < 0.001) of stillness, along with the percentage of time dedicated retreat (U = 17, p < 0.001). In contrast, there were no significant changes observed in the number (U = 457, p = 0.168) and duration (U = 506.5, p = 0.463) of push-initiation, the number (U = 529.5, p = 0.520) and duration (U = 532, p = 0.551) of push-back, or the percentage of time spent in resistance (U = 428.5, p = 0.089). “n” refers to the number of occurrences of the specific fine behaviors being measured. **p < 0.01, ***p < 0.001.