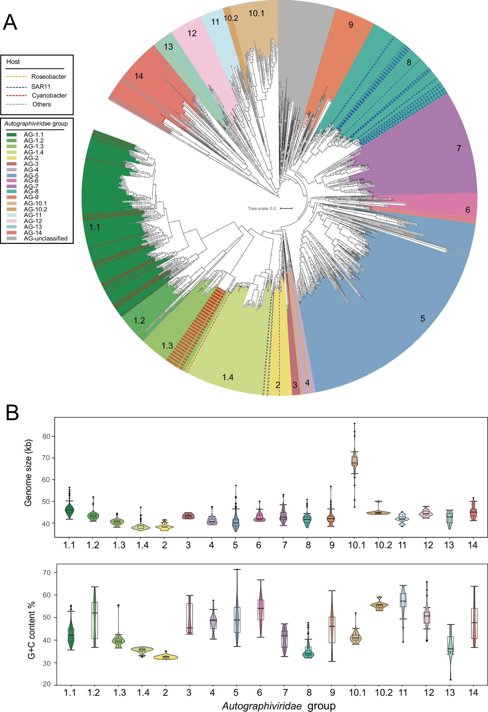
Fig. 1: Phylogenomic analyses of all known marine Autographiviridae phage isolates, as well as Autographiviridae UViGs identified in this study.

A A maximum-likelihood phylogenetic tree was constructed using concatenated sequences. Phylogenetic inference was performed using the maximum-likelihood method implemented in IQ-TREE. Marine Autographiviridae phages were clustered into 14 groups based on the phylogeny and genome content. Shading indicates the distinct groups. Reference isolates are shown with colored dashed lines. Gray circles on the nodes indicate bootstrap values of >80%. B Boxplots showing the genome size and G + C content of each Autographiviridae group along the x-axis.