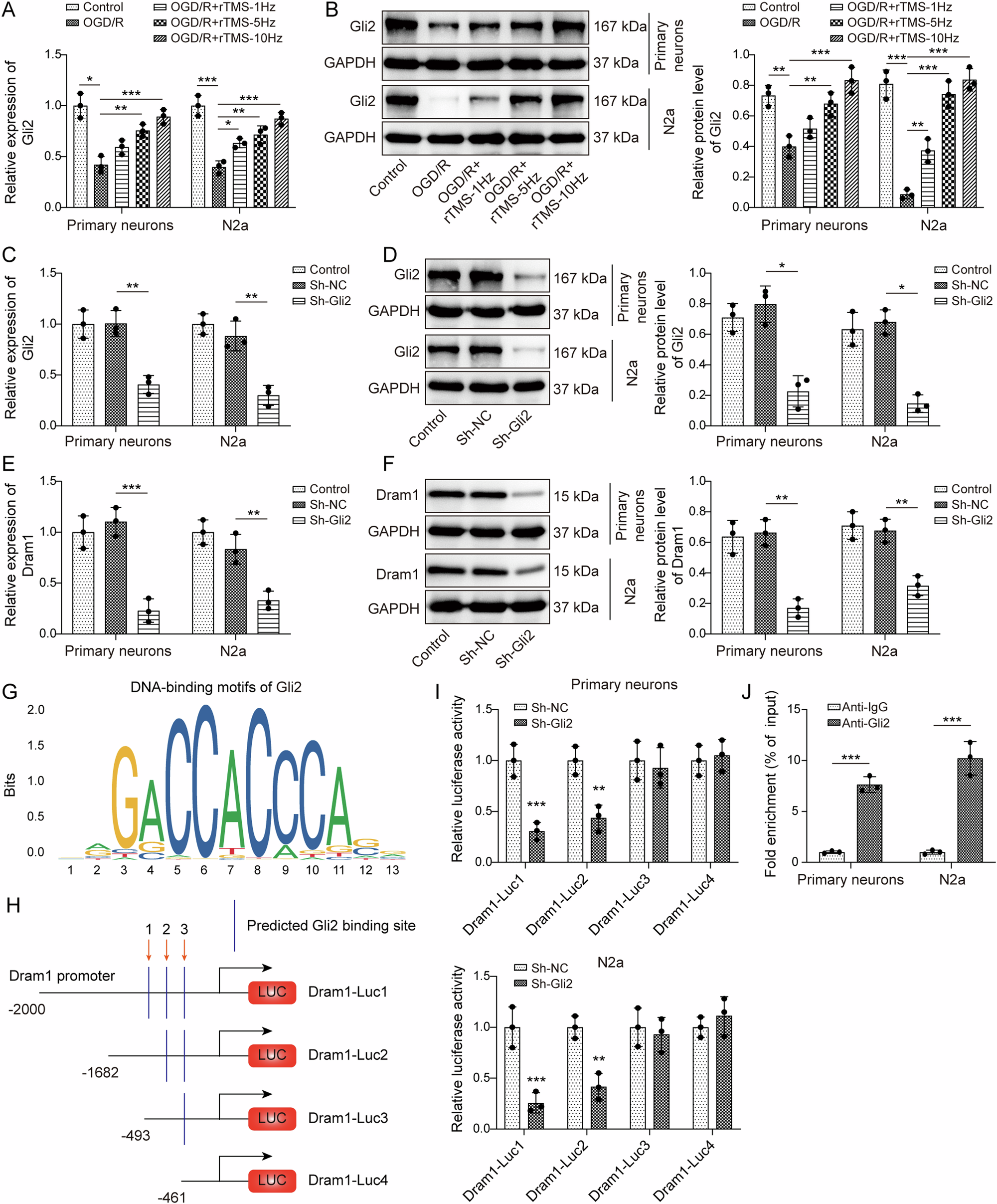
Fig. 3: Dram1 was transcriptionally activated by Gli2 in neurons.

A, B Primary neurons and N2a cells were subjected to OGD/R treatment for 3 h, and then cells were stimulated using 1, 5, 10 Hz rTMS. Gli2 mRNA and protein levels were examined by RT-qPCR and western blotting. C–F sh-NC or sh-Gli2 was transfected into primary neurons and N2a cells, respectively, and the levels of Gli2 (C, D) and Dram1 (E, F) were examined by RT-qPCR and western blotting, respectively. G The conserved DNA-binding motifs of Gli2 were predicted by JASPAR database (https://jaspar.elixir.no/). H The truncated image of the Dram1 promoter region. I The relative luciferase activities of Dram1-Luc-1, Dram1-Luc-2, Dram1 Luc-3, and Dram1-Luc4 was tested by dual-luciferase reporter gene experiments in primary neurons and N2a cells after knockdown of Gli2. J The binding relationship of Gli2 to the Dram1 promoter was verified by ChIP. n = 3. One-way ANOVA with Tukey’s post hoc test (for A–F) and Student’s t test (for I, J) were performed to analyze data. *P < 0.05, **P < 0.01 and ***P < 0.001.