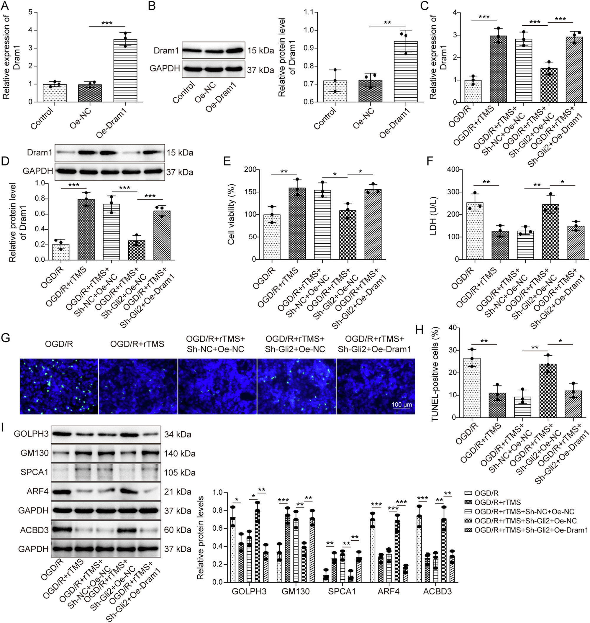
Fig. 7: Overexpression of Dram1 reversed the effects of Gli2 knockdown on OGD/R-induced neuronal GA stress and damage under rTMS treatment.

A, B After Dram1 overexpression vector or its negative control oe-NC was transfected into N2a cells, Dram1 levels were tested by RT-qPCR and western blotting. sh-Gli2, Dram1 overexpression vector, and their negative controls were transfected into N2a cells, which were then subjected to OGD/R and 10 Hz rTMS treatment. C, D RT-qPCR and western blotting were applied to analyze the expression levels of Dram1. E Cell viability was determined by the CCK-8 assay. F LDH levels were tested using ELISA kit. G, H Apoptosis was assessed by TUNEL staining. I Levels of GOLPH3, GM130, SPCA1, ARF4, and ACBD3 were assayed using western blotting. n = 3. One-way ANOVA with Tukey’s post hoc test was performed to analyze data. *P < 0.05, **P < 0.01 and ***P < 0.001.