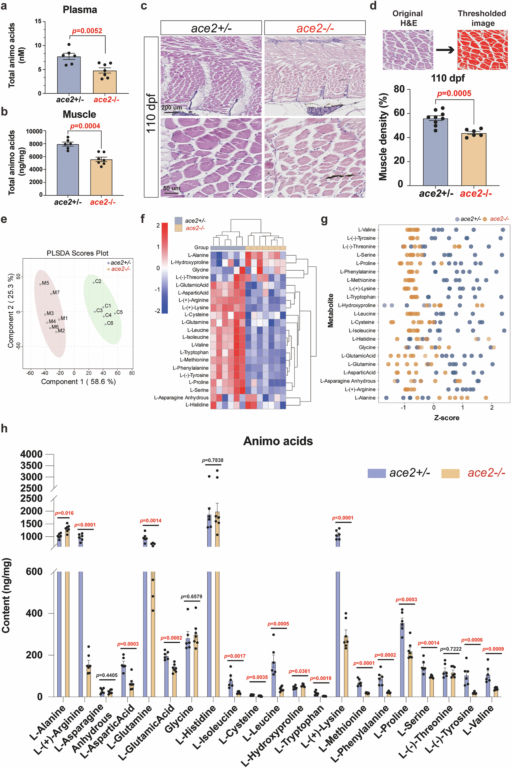
Fig. 2: Disruption of Ace2 in zebrafish reduced the amino acids.

Quantification of total amino acids in zebrafish a plasma and b muscle at 110 dpf. The significance was analyzed by Student’s t-test. (**P < 0.01; ***P < 0.001; ace2+/−, n = 6; ace2−/−, n = 7). c The histological analysis in zebrafish muscle at 110 dpf. d The muscle density analysis in zebrafish at 110 dpf. Muscle density is calculated (software: Image J) by dividing the area of muscle fibers (the red part) in a tissue slice by the total area of the muscle. The significance was analyzed by Student’s t-test. (***P < 0.001; ace2+/−, n = 6; ace2−/−, n = 9). e PLS-DA (Partial Least Squares Discriminant Analysis) within zebrafish muscle between the ace2 homozygous mutants and sibling heterozygous controls at 110 dpf (ace2+/−, n = 6; ace2−/−, n = 7). f Clustering heatmap of different amino acid patterns for all samples in zebrafish muscle at 110 dpf (ace2+/−, n = 6; ace2−/−, n = 7). g The distribution of amino acid metabolites in each sample revealed by Z-score analysis (ace2+/−, n = 6; ace2−/−, n = 7). h The contents of different amino acids in zebrafish muscle at 110 dpf. The significance was analyzed by Student’s t-test. (*P < 0.05; **P < 0.01; ***P < 0.001; ace2+/−, n = 6; ace2−/−, n = 7).