Fig. 1: Tex38, an evolutionarily conserved testis-enriched gene, is essential for male fertility.
From: Disruption of TEX38 impairs sperm morphogenesis and the migration of sperm into the oviduct

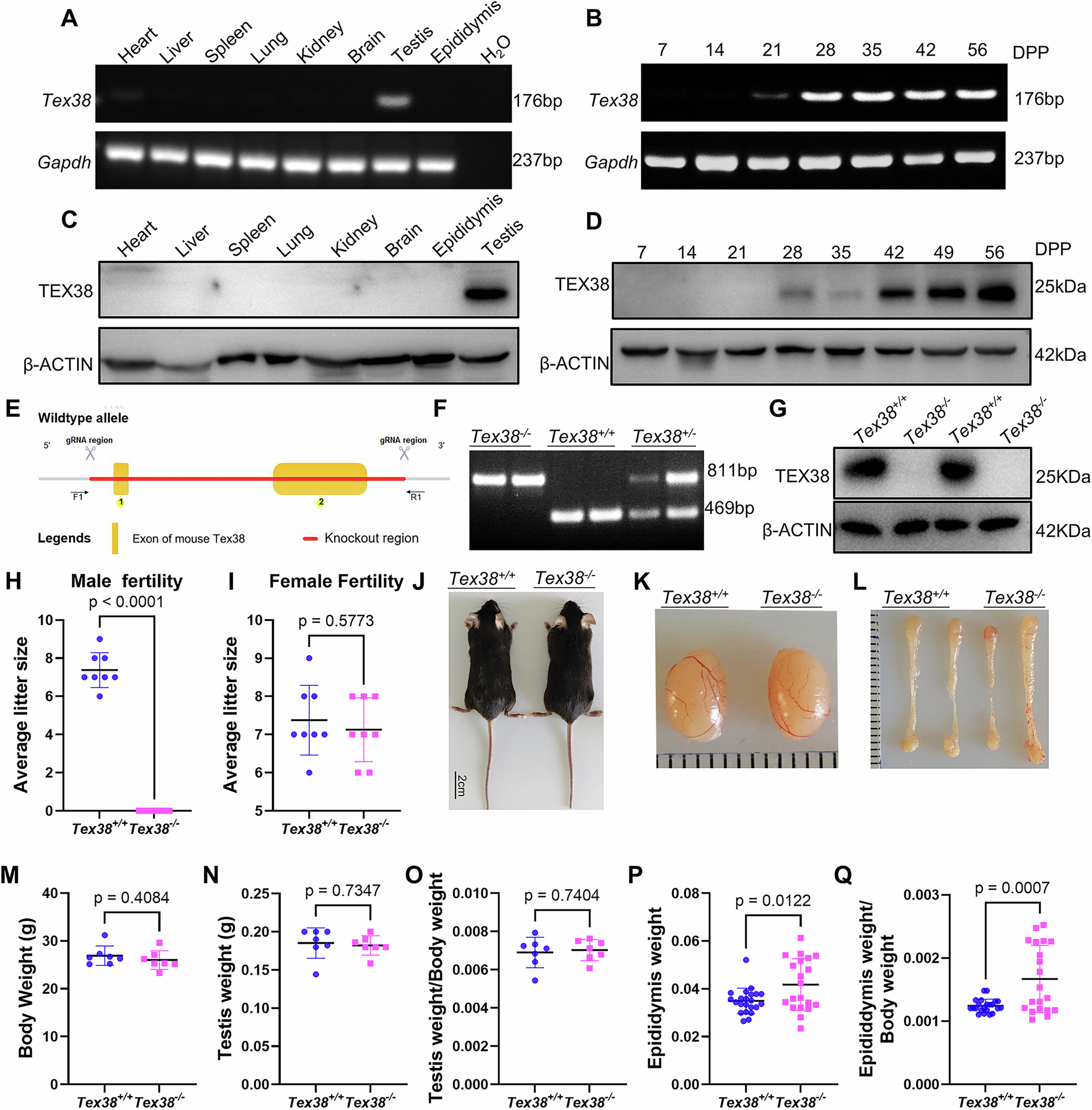
A RT-PCR analysis of Tex38 mRNA in mouse tissues. Gapdh was used as an endogenous control. B RT-PCR analysis of Tex38 mRNA in the testis of mice at different ages. Gapdh was used as an endogenous control. C Western blot of TEX38 protein in mouse tissues. β-actin was used as a loading control. D Western blot of TEX38 protein in the testis of mice at different ages. β-actin was used as a loading control. E Schematic diagram of generating Tex38-knockout mouse model (Tex38−/−) by CRISPR/Cas9 system. F DNA genotyping analysis of mice by RT-PCR. Homozygous (Tex38−/−) 811 bp, heterozygous (Tex38+/−) 811 bp and 469 bp, WT (Tex38+/+) 469 bp. G Western blot showed that TEX38 was deleted in 8-week-old Tex38−/− testis compared to Tex38+/+. β-actin was used as the loading control. H, I The number of litter size in Tex38−/− and Tex38+/+ females and males mated with Tex38+/+ mice (n = 8). Student’s t-test. J–L Photographs of adult mice with Tex38+/+ and Tex38−/− showing external appearance and images of testes and epididymis. M–O Body weight, testis weight and testis weight to body weight ratio of Tex38+/+ and Tex38−/− mice at 8 weeks (n = 7). Student’s t-test. P, Q Epididymis weight and epididymis weight to body weight ratio of adult Tex38+/+ and Tex38−/− mice (n = 10). Student’s t-test. All error bars show SEM.