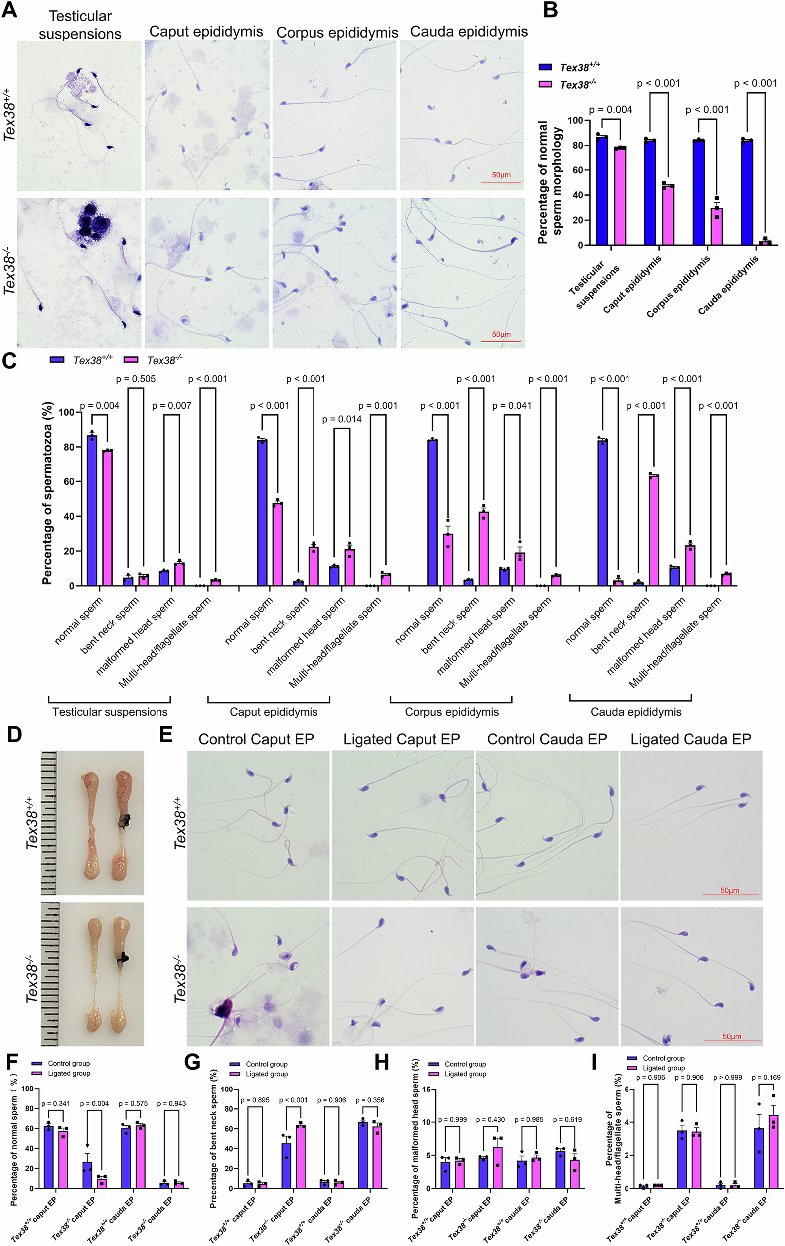
Fig. 4: Progressive increase of bent-neck sperm during the transit in the epididymis of Tex38−/− mice.
From: Disruption of TEX38 impairs sperm morphogenesis and the migration of sperm into the oviduct

A H&E staining of sperm collected from testis, caput epididymis, corpus epididymis, and cauda epididymis of Tex38−/− and Tex38+/+ mice (n = 3). B, C Percentages of abnormal morphology sperm in testicular suspensions, caput epididymis, corpus epididymis, and cauda epididymis of Tex38−/− and Tex38+/+ mice (n = 3, more than 200 sperm per replicate). Student’s t-test. D The representative images of epididymides from Tex38+/+ and Tex38−/−mice after ligation for 4 days. The one side epididymal ducts were ligated at the corpus region, and the other epididymis was removed from the abdominal cavity and then placed back as a sham ligation control. E H&E staining was used to analyze the sperm of the caput epididymis and cauda epididymis after ligation for 4 days. EP epididymis. F The percentages of normal sperm in caput and cauda epididymis of Tex38−/− and Tex38+/+ mice after ligation for 4 days (n = 3). Student’s t-test. G The percentages of bent neck sperm in caput and cauda epididymis of Tex38−/− and Tex38+/+ mice after ligation for 4 days (n = 3). Student’s t-test. H The percentages of malformed head sperm in caput and cauda epididymis of Tex38−/− and Tex38+/+ mice after ligation for 4 days (n = 3). I The percentages of multi-headed/flagellated sperm in caput and cauda epididymis of Tex38−/− and Tex38+/+ mice after ligation for 4 days (n = 3). Student’s t-test. Data are presented as mean ± SEM. Student’s t-test. All data are mean ± SEM and dots represent values for individual mice.