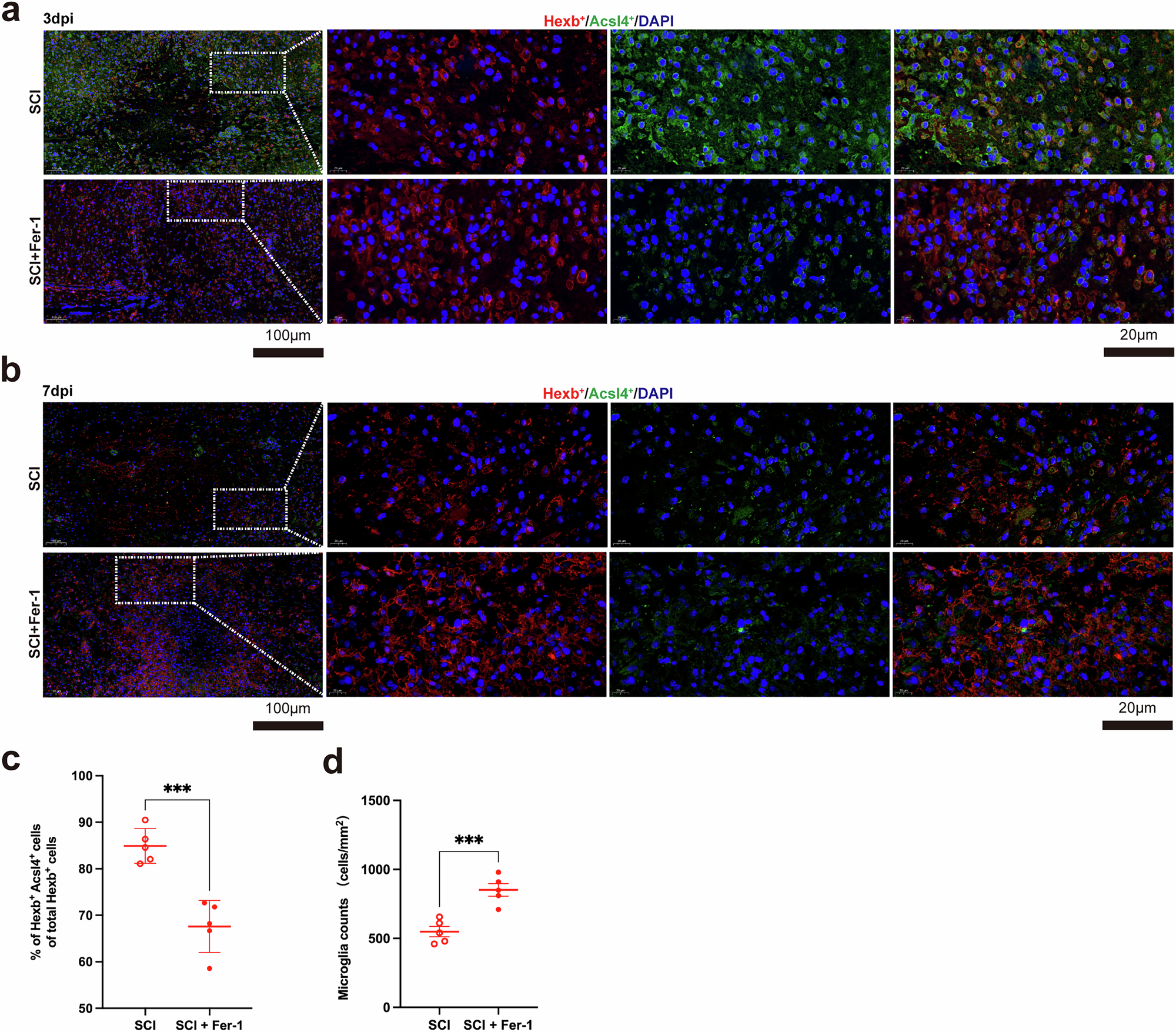
Fig. 8: Ferroptosis inhibitor can alleviate microglial ferroptosis in SCI.

a, b Immunofluorescence image showing expression of Hexb and Acsl4 at the lesion epicenter in SCI mice and SCI + Fer-1 mice at 3 d and 7 d after SCI. Scale bar, 100 μm or 20 μm. c, d Quantification of the Hexb+/Acsl4+ of the total Hexb+ microglia and the number of microglia (n = 5 animals per group). All data are presented as the mean ± SD. P values were determined by two-tailed unpaired Student’s t-test (c, d). ***P < 0.001.