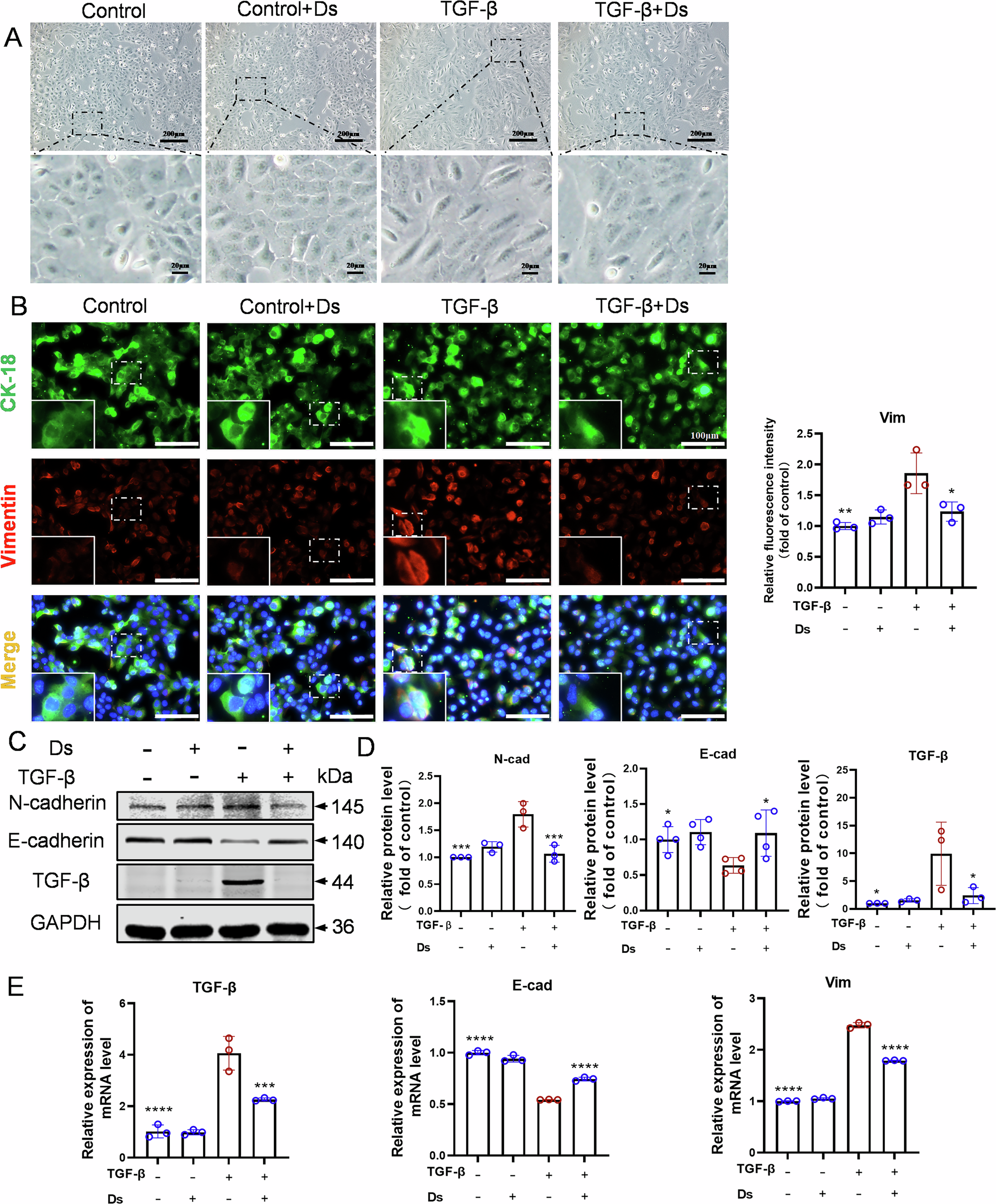
Fig. 8: Effect of DS on fibrosis indices induced by human recombinant protein TGF-β.

A Cell morphology observation. Magnification is ×100, Scale bar = 200 μm. n = 3. B Immunofluorescence staining of HK-2 cells (Green: CK-18; Red: Vimentin; Blue: DAPI) and relative quantification of Vimentin fluorescence expression. Magnification is × 200, Scale bar = 100 μm. Data are mean ± SD, n = 3, one-way ANOVA. C Immunoblotting analysis of E-cadherin, N-cadherin, and TGF-β. n = 3. D Semi-quantitative statistical graphs of proteins. Data are mean ± SD, n = 3, one-way ANOVA. E RT-qPCR analysis of TGF-β, E-cadherin, and Vimentin. Data are mean ± SD, n = 3, one-way ANOVA. Compared with the TGF-β Group, * indicates p < 0.05, ** indicates p < 0.01, *** indicates p < 0.001, **** indicates p < 0.0001.