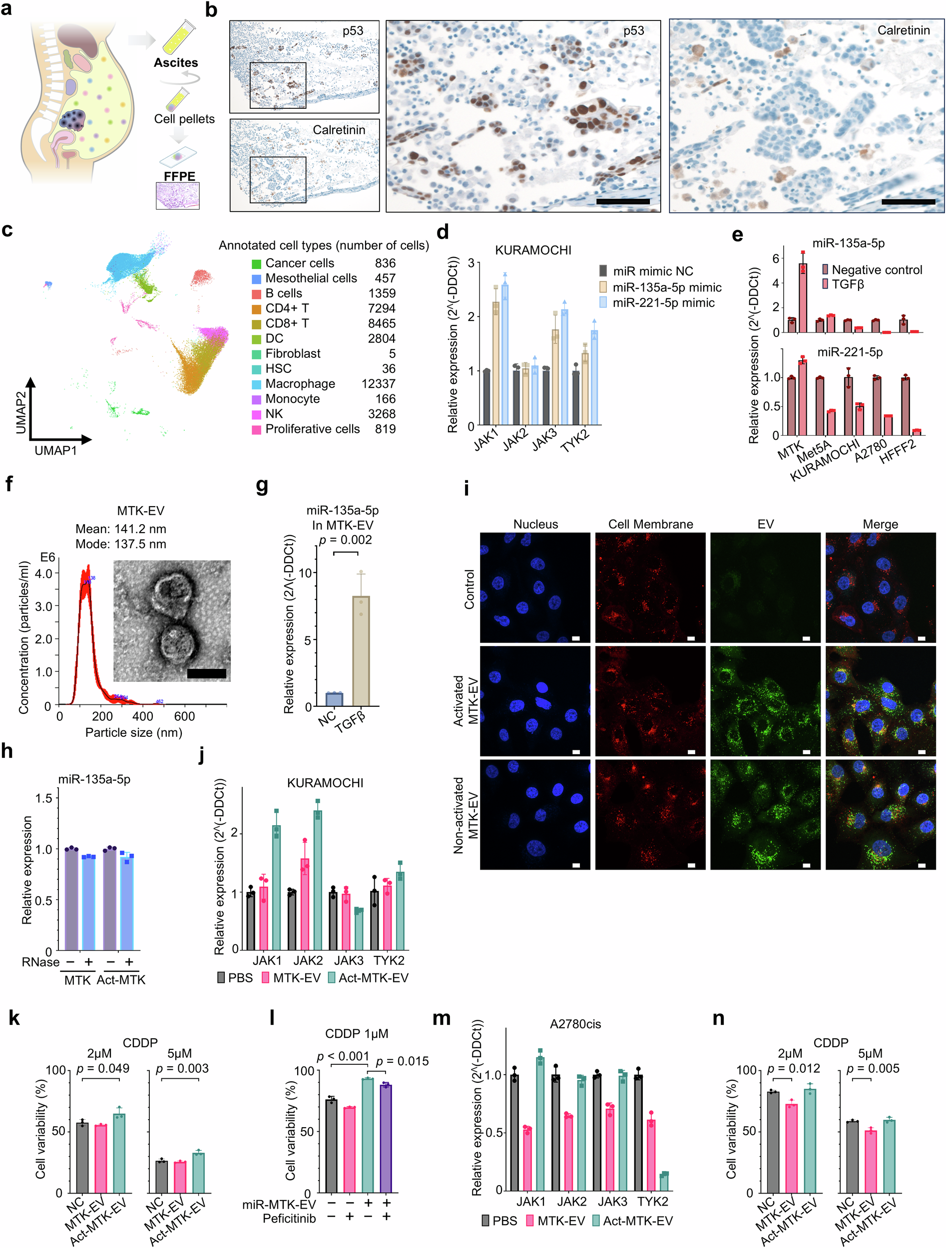
Fig. 6: Mesothelial cells derived EVs regulated platinum sensitivity in ovarian cancer.

a Study design for analysis of cells in ascites. FFPE blocks from cell pellets were obtained after centrifuging HGSOC ascites. b Representative images of immunohistochemical staining for p53 and calretinin of FFPE prepared as in (a). Scale bars indicate 100 μm. c UMAP plots showing ascites (n = 8) from patients with HGSOC from the single-cell RNA sequencing dataset (PRJCA005422). d Relative expression of the JAK family mRNA in KURAMOCHI after transfection of miR-135a-5p and miR-221-5p. e Relative expression of miR-135a-5p and miR-221-5p in each cell after TGFβ exposure. f EV characterization from MTK cell culture medium. Nanoparticle tracking analyses demonstrating the particle size of the EVs. Transmission electron microscopy was utilized to visualize the EVs. The scale bar indicates 100 nm. g Relative expression of miR-135a-5p in EV-derived MTK cell culture medium after TGFβ exposure for 12 h. NC: negative control. h Relative expression of miR-135a-5p in EVs treated with/ without RNaseA. i Representative images of KURAMOCHI cells taking up EVs derived from activated or non-activated MTK cell culture medium, visualized using confocal laser scanning microscopy. The scale bar indicates 10 μm. j Relative JAK family mRNA expression in KURAMOCHI after MTK-EV and activated MTK-EV treatment for 24 h. k Cell viability after cisplatin treatment of KURAMOCHI treated with MTK-EV or activated MTK-EV for 48 h, followed by cisplatin for 72 h, as (Supplementary Fig. 6i) protocol. l Cell viability after cisplatin treatment of KURAMOCHI treated with/without miR-enriched MTK-EVs (miR-MTK-EV) for 24 h, followed by cisplatin with/without Peficitinib for 48 h. m Relative JAK family mRNA expression in A2780cis after MTK-EV and activated MTK-EV treatment for 24 h. n Cell viability after cisplatin treatment of A2780cis treated with MTK-EV or activated MTK-EV for 24 h, followed by cisplatin for 48 h, as (Supplementary Fig. 8a) protocol.