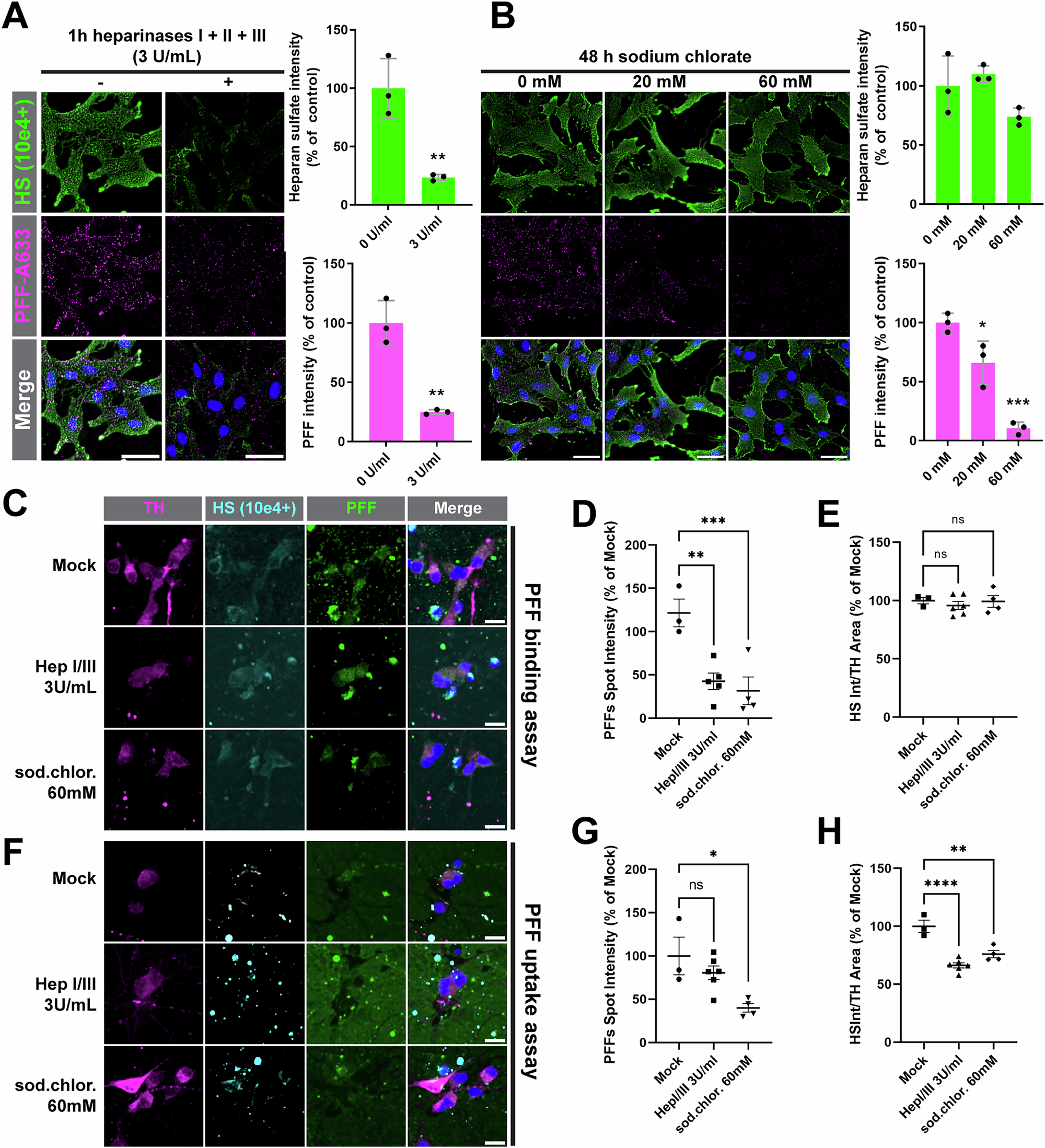
Fig. 4: HSPGs are major receptors for α-syn PFFs binding on the cell surface.
From: Novel regulators of heparan sulfate proteoglycans modulate cellular uptake of α-synuclein fibrils

A, B PFFs-A633 (magenta) binding and surface HS immunostaining (10e4 epitope, green) were performed on ice in live WT RPE-1 cells before fixation and nuclei staining with Hoechst (blue). Before the binding assay, cells were pre-treated with a combination of heparinases I, II, and III for 1 h (A) or with sodium chlorate for 48 h (B) at the indicated concentrations. Representative epifluorescence images at 20x are shown, and quantifications performed with ImageJ are shown on the right. Bar graphs are shown as mean ± SD percent of mock-treated cells. N = 3 independent experiments. PFFs binding (C) or uptake (F) assays in iDNs. iDNs pre-treated with heparinases I + III (1 h) or sodium chlorate (48 h) were incubated on ice for 20 min (C) or at 37 °C for 3 h (F) in presence of PFFs-A488 (green) and anti-HS 10e4 antibody (cyan) before fixation and immunofluorescence against TH (magenta). Nuclei were stained with Hoechst (blue). PFFs (D, G) and HS (E, H) signal intensities in TH-positive areas were quantified and normalized to Mock treated iDNs. Data is presented as mean ±s.d. Statistical tests: (A) unpaired t-test, (B, D, E, G, H) one-way ANOVA; *p < 0.05, **p < 0.01, ***p < 0.001, ****p < 0.0001. Scale bars: 50 µm (A, B); 10 µm (C, F).