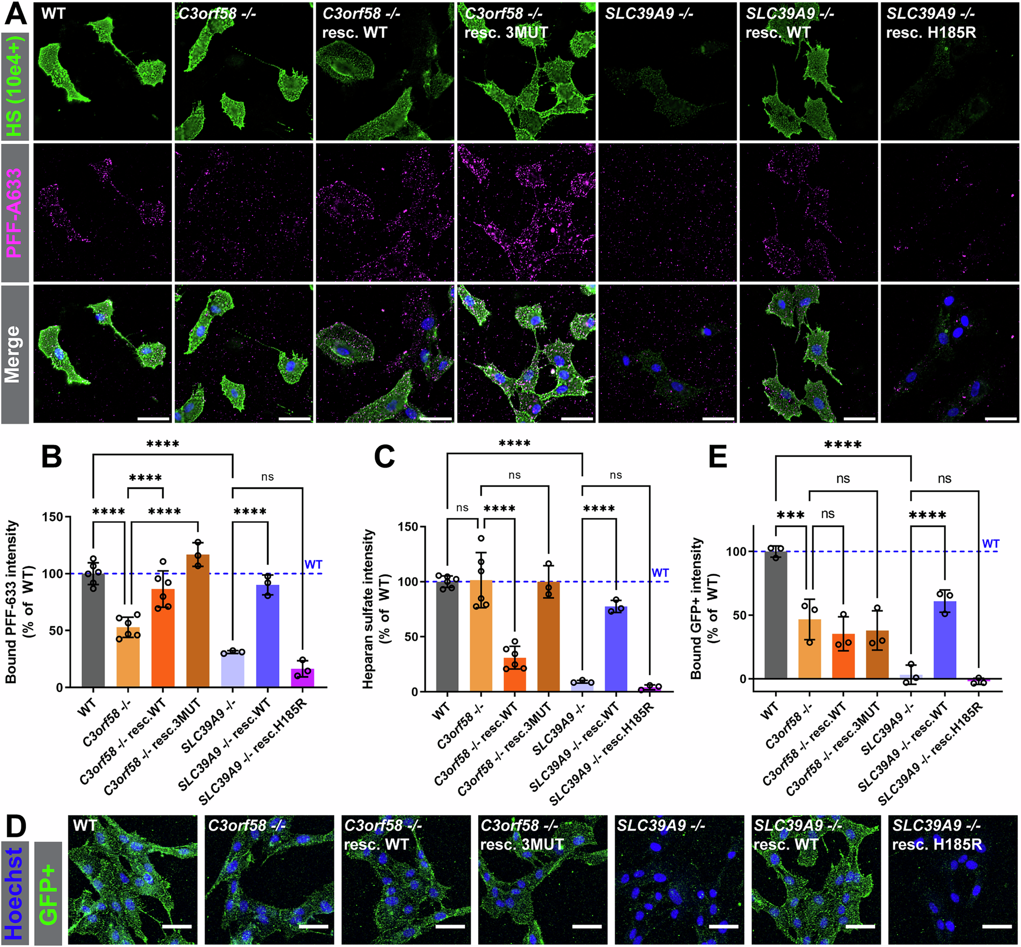
Fig. 6: PFFs binding to the cell surface is decreased in C3orf58-/- and SLC39A9-/- cells.
From: Novel regulators of heparan sulfate proteoglycans modulate cellular uptake of α-synuclein fibrils

A PFFs-A633 (magenta) binding and surface HS immunostaining (green) was performed on ice in live WT, C3orf58-/- or SLC39A9-/- monoclonal RPE-1 cells (± indicated rescue constructs) before fixation and nuclei staining with Hoechst (blue). Mean HS (B), PFFs (C) signals per cell were quantified using ImageJ and are shown as percent of WT cells. n = 3-6 independent experiments. D GFP+ binding (green, quantified in E) was performed on ice before fixation and nuclei staining with Hoechst (blue). Scale bars: 50 µm. Graph bars represent mean ±s.d. Statistical test: one-way ANOVA; ***p < 0.001, ****p < 0.0001.