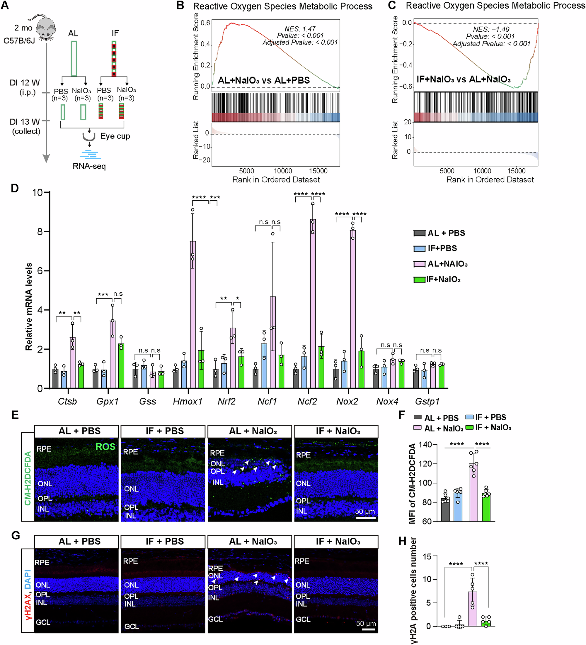
Fig. 4: IF attenuates NaIO3-induced oxidative stress in the retina.

A Diagram illustrating mouse treatment and RNA-seq. B The GSEA profile demonstrating the significant enrichment of gene sets associated with the ROS pathway in AL+NaIO3 mouse retinas compared to AL + PBS retinas. C The GSEA profile demonstrating significant enrichment of gene sets associated with the ROS pathway in IF+NaIO3 mouse retinas compared with AL+NaIO3 retinas. D qPCR analysis of the mRNA levels of oxidative stress-related genes. Gapdh, Actb, Ubc were used as reference genes, n = 3 mice/group. E ROS levels in the retinas of each group, as revealed by the CM-H2DCFDA probe assay. Arrows indicate ROS signals. Scale bar, 50 μm. F Quantification of ROS positive mean fluorescence intensity. n = 6 mice/group. G Results of γH2AX immunostaining performed on the mouse retinas after NaIO3 or PBS administration. Scale bar, 50 μm. H Quantification of γH2AX positive cells number. n = 5 mice/group. Data are expressed as the mean ± SD, P values were calculated using Two-way ANOVA with Tukey HSD post hoc tests in D, F, H. ****P < 0.0001, ***P < 0.001, **P < 0.01, *P < 0.05.